Cold Rolled Aluminium Sheet
General information
| EPD Owner | VİG METAL SANAYİ VE TİCARET ANONİM ŞİRKETİ |
|---|---|
| Registration number | EPD-IES-0028066:002 |
| EPD type | EPD of multiple products based on the average results of the product group |
| Status | Valid |
| Initial version date | 2026-01-19 |
| Validity date | 2031-01-19 |
| Standards conformance | ISO 14025:2006, EN 15804:2012+A2:2019/AC:2021 |
| Licensee | EPD Türkiye |
| Geographical scope | Republic of Türkiye |
| An EPD may be updated or depublished if conditions change. This is the latest version of the EPD. | |
Programme information
| Programme | The International EPD® System |
|---|---|
| Address | EPD International AB Box 210 60 SE-100 31 Stockholm Sweden |
| Website | www.environdec.com |
| support@environdec.com |
Product category rules
| CEN standard EN 15804 serves as the Core Product Category Rules (PCR) | |
| Product Category Rules (PCR) | 2019:14 Construction products (EN 15804+A2) (version 2.0.1) 2.0.1 |
|---|---|
| PCR review was conducted by | The Technical Committee of the International EPD System. See www.environdec.com for a list of members. Review chair: Rob Rouwette (chair), Noa Meron (co-chair). The review panel may be contacted via the Secretariat www.environdec.com/support. |
Verification
| LCA accountability | Seymanur Sülün, seymanursulun@semtrio.com, VİG METAL SANAYİ VE TİCARET ANONİM ŞİRKETİ |
|---|---|
| Independent third-party verification of the declaration and data, according to ISO 14025:2006, via | |
| Third-party verifier | Ipek Goktas Kalkan (One Click LCA) |
| Approved by | International EPD System |
| Procedure for follow-up of data during EPD validity involves third party verifier | |
| *EPD Process Certification involves an accredited certification body certifying and periodically auditing the EPD process and conducting external and independent verification of EPDs that are regularly published. More information can be found in the General Programme Instructions on www.envrondec.com. | |
Ownership and limitation on use of EPD
Limitations
EPDs within the same product category but published in different EPD programmes, may not be comparable. For two EPDs to be comparable, they shall be based on the same PCR (including the same first-digit version number) or be based on fully aligned PCRs or versions of PCRs; cover products with identical functions, technical performances and use (e.g. identical declared/functional units); have identical scope in terms of included life-cycle stages (unless the excluded life-cycle stage is demonstrated to be insignificant); apply identical impact assessment methods (including the same version of characterisation factors); and be valid at the time of comparison.
Ownership
The EPD Owner has the sole ownership, liability, and responsibility for the EPD.
Information about EPD Owner
| EPD Owner | VİG METAL SANAYİ VE TİCARET ANONİM ŞİRKETİ |
|---|---|
| Contact person name | HUSEYIN EROL |
| Contact person e-mail | herol@viggroup.com.tr |
| Organisation address | Turkey Kütahya 43100 TAVŞANLI MAHALLESİ 4513. SOKAK NO:11 1.ORGANİZE SANAYİ BÖLGESİ 6.CADDE NO:15 |
Description of the organisation of the EPD Owner
Vig Metal Sanayi ve Ticaret A.Ş. is an industrial aluminium producer established in 2006 and located in the Kütahya Organized Industrial Zone, Türkiye. The company specializes in the production of cold rolled aluminium coils, sheets, and foils for a wide range of industrial applications, including construction, automotive, HVAC, packaging, and consumer goods. Vig Metal operates continuous 24/7 production with an annual capacity of approximately 45,000 tonnes and employs advanced manufacturing technologies to ensure high product quality and compliance with international standards such as EN 485 and EN 546. The company is committed to sustainability through energy efficiency measures, internal recycling of aluminium scrap, and the use of renewable energy sources, including on-site photovoltaic power generation.
Organisation images
Organisation logo
Product information
| Product name | Cold Rolled Aluminium Sheet |
|---|---|
| Product identification | Cold Rolled Aluminium Sheet from VIG Metal |
| Product description | Cold rolled aluminium sheet is a flat-rolled aluminium product manufactured by VIG Metal Sanayi ve Ticaret A.Ş. at its production facility located in Kütahya Organized Industrial Zone, Türkiye. The product is manufactured through twin-roll continuous casting of aluminium after melting aluminium ingots, internally recovered process scrap, externally sourced pre-consumer aluminium scrap and alloying elements. The cast coils are subsequently cold rolled to the required thickness. Cold rolling and annealing processes are designed together to achieve the desired mechanical properties. After cold rolling and annealing, the aluminium sheets undergo finishing operations including degreasing, tension levelling, edge trimming, slitting and cutting to length. The sheets are automatically stacked and packaged on pallets, ready for delivery. Cold rolled aluminium sheets are produced in thicknesses ranging from 0.3 mm to 4.0 mm and are supplied with plain, embossed or textured surfaces depending on customer requirements. |
| Product information from external sources | No external product-specific information sources have been used. All product-related information is based on primary data provided by the manufacturer and on the Life Cycle Assessment conducted in accordance with ISO 14040, ISO 14044 and EN 15804. |
| Technical purpose of product | Cold Rolled Aluminium Sheet is a semi-finished flat aluminium product intended for further processing and use in construction and industrial applications. Due to its excellent surface quality, dimensional accuracy, formability, corrosion resistance and mechanical performance, it is used as an intermediate or final material in a wide range of applications. Typical application areas include construction elements such as roofing, cladding, facades and insulation layers, as well as components used in HVAC systems, packaging, automotive parts, household appliances and general industrial products. The product is suitable for further cutting, forming, bending, embossing and surface treatment operations depending on the intended use. |
| Manufacturing or service provision description | Cold Rolled Aluminium Sheet is manufactured by VIG Metal Sanayi ve Ticaret A.Ş. using a continuous industrial production process. Manufacturing starts with the melting of aluminium ingots, internally recovered process scrap, externally sourced pre-consumer aluminium scrap and alloying elements. The molten aluminium is cast into coils using twin-roll continuous casting technology. The cast coils are subsequently cold rolled through controlled rolling passes to achieve the required thickness. Cold rolling and annealing processes are integrated to ensure the desired mechanical properties. After rolling and annealing, the material undergoes finishing operations including degreasing, tension levelling, edge trimming, slitting and cutting to length. The finished aluminium sheets are automatically stacked and packaged on pallets, ready for delivery at the factory gate. Internal aluminium scrap generated during production is recycled and reused within the manufacturing process. |
| Material properties | Volumetric mass density: 2700 kg/m3 Volumetric mass density: 2700 kg/m3 |
| Manufacturing site | Vig Metal Sanayi ve Ticaret A.Ş. Kütahya Manufacturing Site Turkey Kütahya 43000 1. Organize Sanayi Bölgesi, 6. Cadde No: 15 Merkez, Kütahya, Türkiye |
| UN CPC code | No applicable UN CPC code |
| Geographical scope | Republic of Türkiye |
| Actual or technical lifespan | 50> year(s) |
Product images
Technical characteristics and performance
Technical performance
| Product name | Density (g/cm³) | Chemical composition (% by mass) | Melting point (⁰C) | Electrical conductivity (MS/m) | Thermal conductivity (W/(m.K) | Average Coefficient of thermal expansion 20⁰C to 100⁰C (Per ⁰C) | Modulus of elasticity (Gpa) | Hardness (HB) | Yield strength (min) (Mpa) | Ultimate tensile strength (min) (Mpa) | Breaking elongation (min) (50 mm&4D) (%) |
|---|---|---|---|---|---|---|---|---|---|---|---|
| Cold Rolled Aluminium Sheet | 2.69-2.73 | Varying alloy by alloy, 97-99.75 | 632-660 | 22-36 | 170-225 | 22.5-24 mm/m | 69-71 | 16-95 | 20 | 35 | 1 |
Content declaration
| Content declaration of multiple products | Content shares do not change for the products with different thicknesses. |
|---|---|
| Hazardous and toxic substances | The product does not contain any substances from the SVHC candidate list in concentrations exceeding 0.1% of its weight. |
| Content name | Mass, kg | Post-consumer recycled material, mass-% of product | Biogenic material, mass-% of product | Biogenic material1, kg C/declared unit |
|---|---|---|---|---|
| Aluminium product | 0.991 | 0 | 0 | 0 |
| Others | 0.009 | 0 | 0 | 0 |
| Total | 1 | 0 | 0 | 0 |
| Note 1 | 1 kg biogenic carbon is equivalent to 44/12 kg of CO2 | |||
| Material name | Mass, kg | Mass-% (versus the product) | Biogenic material1, kg C/declared unit |
|---|---|---|---|
| Pallet | 0.00114 | 0.2 | 0.0005 |
| Packaging film | 0.001 | 0.2 | 0 |
| Wood | 0.003 | 0.6 | 0.001 |
| Total | 0.00514 | 1 | 0.0015 |
| Note 1 | 1 kg biogenic carbon is equivalent to 44/12 kg of CO2 | ||
LCA information
| EPD based on declared or functional unit | Declared unit |
|---|---|
| Declared unit and reference flow | Cold Rolled Aluminium Sheet Mass: 1 kg |
| Conversion factor to mass | 1 |
| Are infrastructure or capital goods included in any upstream, core or downstream processes? | |
| Datasources used for this EPD | ecoinvent database (general) ecoinvent 3.10 database |
| LCA Software | SimaPro SimaPro 9.6 |
| Additional information about the underlying LCA-based information | The life cycle assessment was conducted in accordance with ISO 14040, ISO 14044, ISO 14025 and EN 15804:2012+A2:2019, following PCR 2019:14 v2.0.1 for construction products. The LCA model is based on site-specific primary data collected from Vig Metal’s manufacturing operations for the reference period from 1 August 2024 to 1 August 2025, complemented by secondary background data from the Ecoinvent v3.10 database. The assessment covers cradle-to-gate with options, including modules A1–A3, A4, C1–C4 and Module D. |
| Version of the EN 15804 reference package | EF Reference Package 3.1 |
| Characterisation methods | Characterisation factors and calculation rules according to EN 15804:2012+A2:2019 were applied. Global warming potential (GWP-GHG) is calculated in accordance with IPCC AR5 methodology, while all other impact categories follow the EN 15804+A2 mandatory and additional indicators. |
| Technology description including background system | The foreground system represents the industrial production of cold rolled aluminium sheet at Vig Metal’s manufacturing facility in Türkiye, including melting, casting, cold rolling, annealing, finishing operations and packaging. Site-specific primary data were used for the core manufacturing processes (A3). The background system includes upstream and downstream processes such as raw material production, energy supply, transportation and waste treatment, which were modelled using generic datasets from the Ecoinvent v3.10 database. Internal aluminium scrap is treated as a closed-loop flow and fully reused within the production system in accordance with EN 15804. |
| Scrap (recycled material) inputs contribution level | Less than 10% of the GWP-GHG results in modules A1-A3 come from scrap inputs |
| Material scrap name | Material scrap value |
|---|---|
| Pre-consumer recycled material | 0, kg CO2 eq./tonne |
| The share of the total scrap input that was assumed to come with an environmental burden | 2% |
Data quality assessment
| Description of data quality assessment and reference years | The data quality assessment was conducted in accordance with EN 15804:2012+A2:2019 and PCR 2019:14 v2.0.1. Primary data for manufacturing processes (A1–A3) were collected directly from Vig Metal’s production facility and are representative of the period from 1 August 2024 to 1 August 2025. Secondary data were sourced from Ecoinvent v3.10 and implemented using SimaPro v9.6.0.1. Data quality was evaluated in terms of geographical, technological, and temporal representativeness and rated from fair to very good depending on the life cycle stage. |
|---|
| Process name | Source type | Source | Reference year | Data category | Share of primary data, of GWP-GHG results for A1-A3 |
|---|---|---|---|---|---|
| Manufacturing of product | Collected data | Ecoinvent | 2025 | Primary data | 1.6% |
| Transport of raw materials to manufacturing site | Collected data | Ecoinvent | 2025 | Primary data | 0.6% |
| Total share of primary data, of GWP-GHG results for A1-A3 | 2.2% | ||||
| The share of primary data is calculated based on GWP-GHG results. It is a simplified indicator for data quality that supports the use of more primary data to increase the representativeness of and comparability between EPDs. Note that the indicator does not capture all relevant aspects of data quality and is not comparable across product categories. | |||||
| Comment on the data sources and other information in the table | The table shows the share of primary data used for the calculation of GWP-GHG results in Modules A1–A3. Primary data have been collected for electricity consumption in manufacturing and transport of raw materials to the production site, with background processes modelled using Ecoinvent v3.10 datasets. Based on the contribution of these processes to total GWP-GHG impacts, the overall share of primary data amounts to 2.9%, serving as a simplified indicator of data quality in accordance with EN 15804. |
|---|
| Electricity used in the manufacturing process in A3 (A5 for services) | ||
|---|---|---|
| Type of electricity mix | Residual electricity mix on the market | |
| Energy sources | Hydro | 0% |
| Wind | 0% | |
| Solar | 56% | |
| Biomass | 0% | |
| Geothermal | 0% | |
| Waste | 0% | |
| Nuclear | 0% | |
| Natural gas | 9% | |
| Coal | 28% | |
| Oil | 0% | |
| Peat | 0% | |
| Other | 7% | |
| GWP-GHG intensity (kg CO2 eq./kWh) | 0.51 kg CO2 eq./kWh | |
| Method used to calculate residual electricity mix | Electricity consumption is modelled using the dataset “Electricity, medium voltage {TR} | market for electricity, medium voltage | EN15804, U”. Due to the unavailability of a residual electricity mix dataset in the background database, renewable electricity sources are conservatively substituted with fossil-based electricity datasets. This approach ensures a conservative estimation of environmental impacts and avoids potential underestimation of the GWP-GHG indicator. |
|---|
System boundary
| Description of the system boundary | e) Cradle to gate with options (A1-A3 and additional modules). The additional modules may be A4 and/or A5. |
|---|---|
| Excluded modules | Yes, there is an excluded module, or there are excluded modules |
| Justification for the omission of modules | Module A5 (Construction and installation process) and B modules (Use stage) are not declared because the product is a semi-finished aluminium foil supplied at the factory gate. The installation, construction, and use stages are highly dependent on the specific application, project conditions, and downstream processing performed by the customer. Therefore, no generic and representative installation or use-stage scenarios can be defined in accordance with EN 15804:2012+A2:2019 and PCR 2019:14. |
Declared modules
| Product stage | Construction process stage | Use stage | End of life stage | Beyond product life cycle | |||||||||||||||||||||||||||||||||||||||||||||||||||||||||||||||||||||||||||||||||||||||||||||||||||||||||||||||||||||||||||||||||||||||||||||||||||||||||||||||||||||||||||||||||||||||||||||||||||||||||||||||||||||||||||||||||||||||||||||||||||||||||||||||||||||||||||||||||||||||||||||||||||||||||||||||||||||||||||||||||||||||||||||||||||||||||||||||||||||||||||||||||||||||||||||||||||||||||||||||||||||||||||||||||||||||||||||||||||||||||||||||||||||||||||||||||||||||||||||||||||||||||||||||||||||||||||||||||||||||||||||||||||||||||||||||||||||||||||||||||||||||||||||||||||||||||||||||||||||||||||||||||||||||||||||||||||||||||||||||||||||||||||||||||||||||||||||||||||||||||||||||||||||||||||||||||||||||||||||||||||||||||||||||||||||||||||||||||||||||||||||||||||||||||||||||||||||||||||||||||||||||||||||||||||||||||||||||||||||||||||||||||||||||||||||||||||||||||||||||||||||||||||||||||||||||||||||||||||||||||||||||||||||||||||||||||||||||||||||||||||||||||||||||||||||||||||||||||||
|---|---|---|---|---|---|---|---|---|---|---|---|---|---|---|---|---|---|---|---|---|---|---|---|---|---|---|---|---|---|---|---|---|---|---|---|---|---|---|---|---|---|---|---|---|---|---|---|---|---|---|---|---|---|---|---|---|---|---|---|---|---|---|---|---|---|---|---|---|---|---|---|---|---|---|---|---|---|---|---|---|---|---|---|---|---|---|---|---|---|---|---|---|---|---|---|---|---|---|---|---|---|---|---|---|---|---|---|---|---|---|---|---|---|---|---|---|---|---|---|---|---|---|---|---|---|---|---|---|---|---|---|---|---|---|---|---|---|---|---|---|---|---|---|---|---|---|---|---|---|---|---|---|---|---|---|---|---|---|---|---|---|---|---|---|---|---|---|---|---|---|---|---|---|---|---|---|---|---|---|---|---|---|---|---|---|---|---|---|---|---|---|---|---|---|---|---|---|---|---|---|---|---|---|---|---|---|---|---|---|---|---|---|---|---|---|---|---|---|---|---|---|---|---|---|---|---|---|---|---|---|---|---|---|---|---|---|---|---|---|---|---|---|---|---|---|---|---|---|---|---|---|---|---|---|---|---|---|---|---|---|---|---|---|---|---|---|---|---|---|---|---|---|---|---|---|---|---|---|---|---|---|---|---|---|---|---|---|---|---|---|---|---|---|---|---|---|---|---|---|---|---|---|---|---|---|---|---|---|---|---|---|---|---|---|---|---|---|---|---|---|---|---|---|---|---|---|---|---|---|---|---|---|---|---|---|---|---|---|---|---|---|---|---|---|---|---|---|---|---|---|---|---|---|---|---|---|---|---|---|---|---|---|---|---|---|---|---|---|---|---|---|---|---|---|---|---|---|---|---|---|---|---|---|---|---|---|---|---|---|---|---|---|---|---|---|---|---|---|---|---|---|---|---|---|---|---|---|---|---|---|---|---|---|---|---|---|---|---|---|---|---|---|---|---|---|---|---|---|---|---|---|---|---|---|---|---|---|---|---|---|---|---|---|---|---|---|---|---|---|---|---|---|---|---|---|---|---|---|---|---|---|---|---|---|---|---|---|---|---|---|---|---|---|---|---|---|---|---|---|---|---|---|---|---|---|---|---|---|---|---|---|---|---|---|---|---|---|---|---|---|---|---|---|---|---|---|---|---|---|---|---|---|---|---|---|---|---|---|---|---|---|---|---|---|---|---|---|---|---|---|---|---|---|---|---|---|---|---|---|---|---|---|---|---|---|---|---|---|---|---|---|---|---|---|---|---|---|---|---|---|---|---|---|---|---|---|---|---|---|---|---|---|---|---|---|---|---|---|---|---|---|---|---|---|---|---|---|---|---|---|---|---|---|---|---|---|---|---|---|---|---|---|---|---|---|---|---|---|---|---|---|---|---|---|---|---|---|---|---|---|---|---|---|---|---|---|---|---|---|---|---|---|---|---|---|---|---|---|---|---|---|---|---|---|---|---|---|---|---|---|---|---|---|---|---|---|---|---|---|---|---|---|---|---|---|---|---|---|---|---|---|---|---|---|---|---|---|---|---|---|---|---|---|---|---|---|---|---|---|---|---|---|---|---|---|---|---|---|---|---|---|---|---|---|---|---|---|---|---|---|---|---|---|---|---|---|---|---|---|---|---|---|---|---|---|---|---|---|---|---|---|---|---|---|---|---|---|---|---|---|---|---|---|---|---|---|---|---|---|---|---|---|---|---|---|---|---|---|---|---|---|---|---|---|---|---|---|---|---|---|---|---|---|---|---|---|---|---|---|---|---|---|---|---|---|---|---|---|---|---|---|---|---|---|---|---|---|---|---|---|---|---|---|---|---|---|---|---|---|---|---|---|---|---|---|---|---|---|---|---|---|---|---|---|---|---|---|---|---|---|---|---|---|---|---|---|---|---|---|---|---|---|---|---|---|---|---|---|---|---|---|---|---|---|---|---|---|---|---|---|---|---|---|---|---|---|---|---|---|---|---|---|---|---|---|---|---|---|---|---|---|---|---|---|---|---|---|---|---|---|---|---|---|---|---|---|---|---|---|---|---|---|---|---|---|---|---|---|---|---|---|---|---|---|---|---|---|---|---|---|---|---|---|---|---|---|---|---|---|---|---|---|---|---|---|---|---|---|---|---|---|---|---|---|---|---|---|---|---|---|---|---|---|---|---|---|---|---|---|---|---|---|---|---|---|---|---|---|---|---|---|---|---|---|---|---|---|---|---|---|---|---|---|---|---|---|---|---|---|---|---|---|---|---|---|---|---|---|---|
| Raw material supply | Transport | Manufacturing | Transport to site | Construction installation | Use | Maintenance | Repair | Replacement | Refurbishment | Operational energy use | Operational water use | De-construction demolition | Transport | Waste processing | Disposal | Reuse-Recovery-Recycling-potential | |||||||||||||||||||||||||||||||||||||||||||||||||||||||||||||||||||||||||||||||||||||||||||||||||||||||||||||||||||||||||||||||||||||||||||||||||||||||||||||||||||||||||||||||||||||||||||||||||||||||||||||||||||||||||||||||||||||||||||||||||||||||||||||||||||||||||||||||||||||||||||||||||||||||||||||||||||||||||||||||||||||||||||||||||||||||||||||||||||||||||||||||||||||||||||||||||||||||||||||||||||||||||||||||||||||||||||||||||||||||||||||||||||||||||||||||||||||||||||||||||||||||||||||||||||||||||||||||||||||||||||||||||||||||||||||||||||||||||||||||||||||||||||||||||||||||||||||||||||||||||||||||||||||||||||||||||||||||||||||||||||||||||||||||||||||||||||||||||||||||||||||||||||||||||||||||||||||||||||||||||||||||||||||||||||||||||||||||||||||||||||||||||||||||||||||||||||||||||||||||||||||||||||||||||||||||||||||||||||||||||||||||||||||||||||||||||||||||||||||||||||||||||||||||||||||||||||||||||||||||||||||||||||||||||||||||||||||||||||||||||||||||||||||||||||||||
| Module | A1 | A2 | A3 | A4 | A5 | B1 | B2 | B3 | B4 | B5 | B6 | B7 | C1 | C2 | C3 | C4 | D | ||||||||||||||||||||||||||||||||||||||||||||||||||||||||||||||||||||||||||||||||||||||||||||||||||||||||||||||||||||||||||||||||||||||||||||||||||||||||||||||||||||||||||||||||||||||||||||||||||||||||||||||||||||||||||||||||||||||||||||||||||||||||||||||||||||||||||||||||||||||||||||||||||||||||||||||||||||||||||||||||||||||||||||||||||||||||||||||||||||||||||||||||||||||||||||||||||||||||||||||||||||||||||||||||||||||||||||||||||||||||||||||||||||||||||||||||||||||||||||||||||||||||||||||||||||||||||||||||||||||||||||||||||||||||||||||||||||||||||||||||||||||||||||||||||||||||||||||||||||||||||||||||||||||||||||||||||||||||||||||||||||||||||||||||||||||||||||||||||||||||||||||||||||||||||||||||||||||||||||||||||||||||||||||||||||||||||||||||||||||||||||||||||||||||||||||||||||||||||||||||||||||||||||||||||||||||||||||||||||||||||||||||||||||||||||||||||||||||||||||||||||||||||||||||||||||||||||||||||||||||||||||||||||||||||||||||||||||||||||||||||||||||||||||||||||||
| Modules declared | X | X | X | X | ND | ND | ND | ND | ND | ND | ND | ND | X | X | X | X | X | ||||||||||||||||||||||||||||||||||||||||||||||||||||||||||||||||||||||||||||||||||||||||||||||||||||||||||||||||||||||||||||||||||||||||||||||||||||||||||||||||||||||||||||||||||||||||||||||||||||||||||||||||||||||||||||||||||||||||||||||||||||||||||||||||||||||||||||||||||||||||||||||||||||||||||||||||||||||||||||||||||||||||||||||||||||||||||||||||||||||||||||||||||||||||||||||||||||||||||||||||||||||||||||||||||||||||||||||||||||||||||||||||||||||||||||||||||||||||||||||||||||||||||||||||||||||||||||||||||||||||||||||||||||||||||||||||||||||||||||||||||||||||||||||||||||||||||||||||||||||||||||||||||||||||||||||||||||||||||||||||||||||||||||||||||||||||||||||||||||||||||||||||||||||||||||||||||||||||||||||||||||||||||||||||||||||||||||||||||||||||||||||||||||||||||||||||||||||||||||||||||||||||||||||||||||||||||||||||||||||||||||||||||||||||||||||||||||||||||||||||||||||||||||||||||||||||||||||||||||||||||||||||||||||||||||||||||||||||||||||||||||||||||||||||||||||
| Geography | Global | Global | Republic of Türkiye | Global | N/A | N/A | N/A | N/A | N/A | N/A | N/A | N/A | Global | Global | Global | Global | Global | ||||||||||||||||||||||||||||||||||||||||||||||||||||||||||||||||||||||||||||||||||||||||||||||||||||||||||||||||||||||||||||||||||||||||||||||||||||||||||||||||||||||||||||||||||||||||||||||||||||||||||||||||||||||||||||||||||||||||||||||||||||||||||||||||||||||||||||||||||||||||||||||||||||||||||||||||||||||||||||||||||||||||||||||||||||||||||||||||||||||||||||||||||||||||||||||||||||||||||||||||||||||||||||||||||||||||||||||||||||||||||||||||||||||||||||||||||||||||||||||||||||||||||||||||||||||||||||||||||||||||||||||||||||||||||||||||||||||||||||||||||||||||||||||||||||||||||||||||||||||||||||||||||||||||||||||||||||||||||||||||||||||||||||||||||||||||||||||||||||||||||||||||||||||||||||||||||||||||||||||||||||||||||||||||||||||||||||||||||||||||||||||||||||||||||||||||||||||||||||||||||||||||||||||||||||||||||||||||||||||||||||||||||||||||||||||||||||||||||||||||||||||||||||||||||||||||||||||||||||||||||||||||||||||||||||||||||||||||||||||||||||||||||||||||||||||
| Share of specific data | 1.6% | - | - | - | - | - | - | - | - | - | - | - | - | - | - | ||||||||||||||||||||||||||||||||||||||||||||||||||||||||||||||||||||||||||||||||||||||||||||||||||||||||||||||||||||||||||||||||||||||||||||||||||||||||||||||||||||||||||||||||||||||||||||||||||||||||||||||||||||||||||||||||||||||||||||||||||||||||||||||||||||||||||||||||||||||||||||||||||||||||||||||||||||||||||||||||||||||||||||||||||||||||||||||||||||||||||||||||||||||||||||||||||||||||||||||||||||||||||||||||||||||||||||||||||||||||||||||||||||||||||||||||||||||||||||||||||||||||||||||||||||||||||||||||||||||||||||||||||||||||||||||||||||||||||||||||||||||||||||||||||||||||||||||||||||||||||||||||||||||||||||||||||||||||||||||||||||||||||||||||||||||||||||||||||||||||||||||||||||||||||||||||||||||||||||||||||||||||||||||||||||||||||||||||||||||||||||||||||||||||||||||||||||||||||||||||||||||||||||||||||||||||||||||||||||||||||||||||||||||||||||||||||||||||||||||||||||||||||||||||||||||||||||||||||||||||||||||||||||||||||||||||||||||||||||||||||||||||||||||||||||||||
| Variation - products | 1% | - | - | - | - | - | - | - | - | - | - | - | - | - | - | ||||||||||||||||||||||||||||||||||||||||||||||||||||||||||||||||||||||||||||||||||||||||||||||||||||||||||||||||||||||||||||||||||||||||||||||||||||||||||||||||||||||||||||||||||||||||||||||||||||||||||||||||||||||||||||||||||||||||||||||||||||||||||||||||||||||||||||||||||||||||||||||||||||||||||||||||||||||||||||||||||||||||||||||||||||||||||||||||||||||||||||||||||||||||||||||||||||||||||||||||||||||||||||||||||||||||||||||||||||||||||||||||||||||||||||||||||||||||||||||||||||||||||||||||||||||||||||||||||||||||||||||||||||||||||||||||||||||||||||||||||||||||||||||||||||||||||||||||||||||||||||||||||||||||||||||||||||||||||||||||||||||||||||||||||||||||||||||||||||||||||||||||||||||||||||||||||||||||||||||||||||||||||||||||||||||||||||||||||||||||||||||||||||||||||||||||||||||||||||||||||||||||||||||||||||||||||||||||||||||||||||||||||||||||||||||||||||||||||||||||||||||||||||||||||||||||||||||||||||||||||||||||||||||||||||||||||||||||||||||||||||||||||||||||||||||||
| Variation - sites | 0% | - | - | - | - | - | - | - | - | - | - | - | - | - | - | ||||||||||||||||||||||||||||||||||||||||||||||||||||||||||||||||||||||||||||||||||||||||||||||||||||||||||||||||||||||||||||||||||||||||||||||||||||||||||||||||||||||||||||||||||||||||||||||||||||||||||||||||||||||||||||||||||||||||||||||||||||||||||||||||||||||||||||||||||||||||||||||||||||||||||||||||||||||||||||||||||||||||||||||||||||||||||||||||||||||||||||||||||||||||||||||||||||||||||||||||||||||||||||||||||||||||||||||||||||||||||||||||||||||||||||||||||||||||||||||||||||||||||||||||||||||||||||||||||||||||||||||||||||||||||||||||||||||||||||||||||||||||||||||||||||||||||||||||||||||||||||||||||||||||||||||||||||||||||||||||||||||||||||||||||||||||||||||||||||||||||||||||||||||||||||||||||||||||||||||||||||||||||||||||||||||||||||||||||||||||||||||||||||||||||||||||||||||||||||||||||||||||||||||||||||||||||||||||||||||||||||||||||||||||||||||||||||||||||||||||||||||||||||||||||||||||||||||||||||||||||||||||||||||||||||||||||||||||||||||||||||||||||||||||||||||||
| Disclaimer | The share of specific/primary data and both variations (products and sites) refer to GWP-GHG results only. | ||||||||||||||||||||||||||||||||||||||||||||||||||||||||||||||||||||||||||||||||||||||||||||||||||||||||||||||||||||||||||||||||||||||||||||||||||||||||||||||||||||||||||||||||||||||||||||||||||||||||||||||||||||||||||||||||||||||||||||||||||||||||||||||||||||||||||||||||||||||||||||||||||||||||||||||||||||||||||||||||||||||||||||||||||||||||||||||||||||||||||||||||||||||||||||||||||||||||||||||||||||||||||||||||||||||||||||||||||||||||||||||||||||||||||||||||||||||||||||||||||||||||||||||||||||||||||||||||||||||||||||||||||||||||||||||||||||||||||||||||||||||||||||||||||||||||||||||||||||||||||||||||||||||||||||||||||||||||||||||||||||||||||||||||||||||||||||||||||||||||||||||||||||||||||||||||||||||||||||||||||||||||||||||||||||||||||||||||||||||||||||||||||||||||||||||||||||||||||||||||||||||||||||||||||||||||||||||||||||||||||||||||||||||||||||||||||||||||||||||||||||||||||||||||||||||||||||||||||||||||||||||||||||||||||||||||||||||||||||||||||||||||||||||||||||||||||||||||||||||
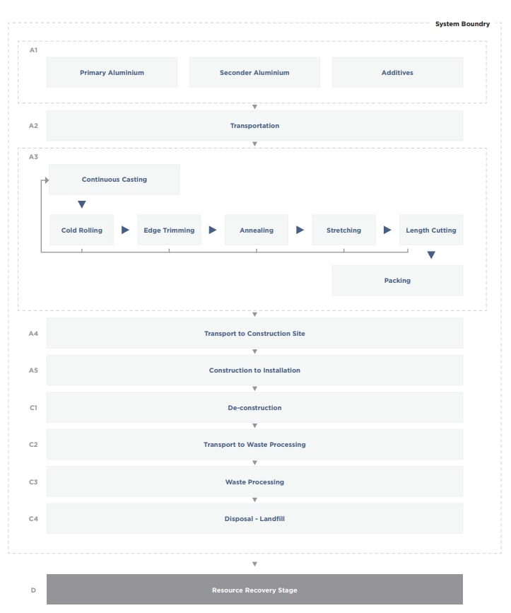
Description of the process flow diagram(s)
The process flow diagram illustrates the cradle-to-gate with options system boundary for the production of cold rolled aluminium sheet. It starts with raw material supply (A1), including primary aluminium, secondary aluminium scrap and alloying elements, followed by transport of raw materials to the manufacturing site (A2). The manufacturing stage (A3) comprises melting, continuous casting, cold rolling, annealing, finishing operations (such as trimming, slitting and surface treatment) and packaging. Downstream processes include transport to the construction site (A4) and end-of-life stages, covering de-construction (C1), transport to waste processing (C2), waste processing for recycling (C3) and final disposal (C4). Module D represents the potential benefits from aluminium recycling at the end of life.
Process flow diagram(s) related images
Default scenario
| Name of the default scenario | Baseline end-of-life scenario (95% recycling / 5% landfill) |
|---|---|
| Description of the default scenario | The default scenario represents the baseline end-of-life situation for cold rolled aluminium sheet in accordance with EN 15804:2012+A2:2019 and PCR 2019:14 v2.0.1. It is assumed that 95 % of the aluminium sheet is collected, recovered, and recycled at the end of its service life, while the remaining 5 % is disposed of in landfill (based on European Aluminium circular economy data and industry practice as described by European Aluminium). Transport of end-of-life aluminium to waste treatment facilities is assumed to occur by road over an average distance of 80 km. Recycling processes and disposal are modelled using generic datasets from the Ecoinvent v3.10 database, in line with European Aluminium Association recovery rate data. The potential benefits and burdens associated with recycling are reported in Module D in accordance with the requirements of EN 15804. |
Module A4: Transport to the building site
| Explanatory name of the default scenario in module A4 | Transport to site |
|---|---|
| Brief description of the default scenario in module A4 | Road and sea transport of aluminium sheet from Türkiye to construction markets |
| Description of the default scenario in module A4 | Module A4 covers the transport of cold rolled aluminium sheet from Vig Metal’s manufacturing facility in Türkiye to the construction site. Products are transported by road from Türkiye to Vig Metal Switzerland. After arrival in Switzerland, it is assumed that 90% of the products are distributed within Europe by road transport, while 10% are exported outside Europe by sea transport. Road transport is modelled using Euro 6 trucks with an average capacity utilisation of 50%, and sea transport is modelled using container ships. The transport distances and vehicle assumptions are defined in accordance with EN 15804:2012+A2:2019 and PCR 2019:14 v2.0.1. |
| Module A4 information | Value | Unit |
|---|---|---|
Distance | 4520 | km |
Capacity utilization (including empty returns) | 50 | % |
Bulk density of transported products | 2400 | kg/m3 |
Volume capacity utilization factor (factor: =1 or <1 or ≥1 for compressed or nested packaged products) | <1 | km |
| Road Vehicle Type | Truck Euro 6 (28–32 t / 22 t payload) | N/A |
| Seaway Vehicle Type | Container ship (5000 to 200000 dwt payload capacity) | N/A |
| Transport distance (ship) | 6300 | km |
Module C: End-of-life
| Explanatory name of the default scenario in module C | End-of-life scenario |
|---|---|
| Brief description of the default scenario in module C | End-of-life with 95% recycling and 5% landfill |
| Description of the default scenario in module C | The default end-of-life scenario assumes that cold rolled aluminium sheet are dismantled at the end of their service life and transported to waste processing facilities. It is assumed that 95% of the aluminium is recovered and recycled, while the remaining 5% is disposed of in landfill. Transport to waste processing is modelled by road, waste processing for recycling is included in Module C3, and final disposal is included in Module C4. This scenario is defined in accordance with EN 15804:2012+A2:2019 and PCR 2019:14 v2.0.1 and represents the baseline scenario for the EPD. |
| Module C information | Value | Unit |
|---|---|---|
| Transport by road | Lorry 16-32 metric ton | N/A |
| Distance (km) | 80 | km |
| Electricity | Electricity, medium voltage {GLO}| market group for electricity, medium voltage | EN15804, S | N/A |
| Electricity (kWh) | 0.0022 | kWh |
Module D: Beyond product life cycle
| Explanatory name of the default scenario in module D | Recycling benefits |
|---|---|
| Brief description of the default scenario in module D | Environmental benefits from recycling of aluminium at end of life |
| Description of the default scenario in module D | Module D accounts for the potential environmental benefits and loads from the recycling of aluminium scrap at the end of the product’s life cycle. The net amount of aluminium scrap leaving the product system after end-of-life treatment is assumed to be recycled and substituted with primary aluminium production. Recycling benefits are calculated in accordance with EN 15804:2012+A2:2019 and PCR 2019:14 v2.0.1, considering a baseline end-of-life scenario with a 95% recycling rate. |
Additional scenario 1
| Name of the additional scenario | End-of-life scenario – 100% landfill |
|---|---|
| Description of the additional scenario | The 100% landfill scenario represents an alternative end-of-life situation for cold rolled aluminium sheet in accordance with EN 15804:2012+A2:2019 and PCR 2019:14 v2.0.1. It is assumed that 100% of the aluminium sheet is disposed of in landfill at the end of its service life, with no collection, recovery, or recycling taking place. This scenario reflects a conservative end-of-life assumption where no circular economy benefits are achieved. Transport of end-of-life aluminium to waste treatment facilities is assumed to occur by road over an average distance of 80 km. Disposal processes are modelled using generic landfill treatment datasets from the Ecoinvent v3.10 database, consistent with European Aluminium Association end-of-life modelling practices. As no recycling occurs in this scenario, no potential benefits or burdens are reported in Module D. |
Module A4: Transport to the building site
| Description of the additional scenario in module A4 | The default scenario represents the baseline transport situation for cold rolled aluminium sheet in accordance with EN 15804:2012+A2:2019 and PCR 2019:14 v2.0.1. Products are transported from the manufacturing facility in Kütahya, Türkiye, to Vig Metal Switzerland by road transport. After arrival, it is assumed that 90% of the products are distributed within Europe by road, while 10% are transported outside Europe by sea. Transport modelling is based on average transport distances, vehicle types, load factors, and fuel consumption data defined in the LCA study. |
|---|
| Module A4 information | Value | Unit |
|---|---|---|
Distance | 4520 | km |
Capacity utilization (including empty returns) | 50 | % |
Bulk density of transported products | 2400 | kg/m3 |
Volume capacity utilization factor (factor: =1 or <1 or ≥1 for compressed or nested packaged products) | <1 | km |
| Road Vehicle Type | Truck Euro 6 (28–32 t / 22 t payload) | N/A |
| Seaway Vehicle Type | Container ship (5000 to 200000 dwt payload capacity) | N/A |
| Transport distance (ship) | 6300 | km |
Module C: End-of-life
| Description of the additional scenario in module C | The 100% landfill scenario represents an alternative end-of-life situation for cold rolled aluminium sheet in accordance with EN 15804:2012+A2:2019 and PCR 2019:14 v2.0.1. It is assumed that 100% of the aluminium sheet is disposed of in landfill at the end of its service life, with no collection, recovery, or recycling taking place. This scenario reflects a conservative end-of-life assumption where no circular economy benefits are achieved. Deconstruction is assumed to be performed manually and is therefore considered to have no associated environmental impacts (Module C1). Transport to waste treatment facilities is assumed to take place by road over an average distance of 80 km (Module C2). Waste processing operations prior to disposal (Module C3) and final disposal in landfill (Module C4) are modelled using generic datasets from the Ecoinvent v3.10 database, consistent with European Aluminium Association end-of-life modelling practices. |
|---|
| Module C information | Value | Unit |
|---|---|---|
| Transport by road | Lorry 16-32 metric ton | N/A |
| Distance (km) | 80 | km |
| Electricity | Electricity, medium voltage {GLO}| market group for electricity, medium voltage | EN15804, S | N/A |
| Electricity (kWh) | 0.0022 | kWh |
Module D: Beyond product life cycle
| Description of the additional scenario in module D | Module D accounts for the potential environmental benefits and loads from recycling of aluminium scrap at the end of the product’s life cycle. In the 100% landfill scenario, no aluminium scrap leaving the product system after end-of-life treatment of cold rolled aluminium sheet is assumed to be recycled or substituted with primary aluminium production. Therefore, no recycling benefits are calculated in accordance with EN 15804:2012+A2:2019 and PCR 2019:14 v2.0.1, considering an end-of-life scenario with a 0% recycling rate and 100% landfill disposal. |
|---|
Additional scenario 2
| Name of the additional scenario | Recycling benefits (100% recycling) |
|---|---|
| Description of the additional scenario | Environmental benefits from full recycling of aluminium at end of life |
Module A4: Transport to the building site
| Description of the additional scenario in module A4 | Module D accounts for the potential environmental benefits and loads from recycling of aluminium scrap at the end of the product’s life cycle. The amount of aluminium scrap leaving the product system after end-of-life treatment of cold rolled aluminium sheet is assumed to be fully recycled and substituted with primary aluminium production. Recycling benefits are calculated in accordance with EN 15804:2012+A2:2019 and PCR 2019:14 v2.0.1, considering an end-of-life scenario with a 100% recycling rate. |
|---|
| Module A4 information | Value | Unit |
|---|---|---|
Distance | 4520 | km |
Capacity utilization (including empty returns) | 50 | % |
Bulk density of transported products | 2400 | kg/m3 |
Volume capacity utilization factor (factor: =1 or <1 or ≥1 for compressed or nested packaged products) | <1 | km |
| Road Vehicle Type | Truck Euro 6 (28–32 t / 22 t payload) | N/A |
| Seaway Vehicle Type | Container ship (5000 to 200000 dwt payload capacity) | N/A |
| Transport distance (ship) | 6300 | km |
Module C: End-of-life
| Description of the additional scenario in module C | The 100% recycling scenario represents an alternative end-of-life situation for cold rolled aluminium sheet in accordance with EN 15804:2012+A2:2019 and PCR 2019:14 v2.0.1. It is assumed that 100% of the aluminium sheet is collected and recycled at the end of its service life, with no material being disposed of in landfill, based on European Aluminium circular economy data and industry practice as reported by European Aluminium. Deconstruction is assumed to be performed manually and is therefore considered to have no associated environmental impacts (Module C1). Transport to waste treatment facilities is assumed to take place by road over an average distance of 80 km (Module C2). Waste processing and recycling operations (Module C3) are modelled using generic datasets from the Ecoinvent v3.10 database, in line with European Aluminium Association recovery rate data. Final disposal in landfill (Module C4) is not applicable in this scenario. |
|---|
| Module C information | Value | Unit |
|---|---|---|
| Transport by road | Lorry 16-32 metric ton | N/A |
| Distance (km) | 80 | km |
| Electricity | Electricity, medium voltage {GLO}| market group for electricity, medium voltage | EN15804, S | N/A |
| Electricity (kWh) | 0.0022 | kWh |
Module D: Beyond product life cycle
| Description of the additional scenario in module D | Module D accounts for the potential environmental benefits and loads from the recycling of aluminium scrap at the end of the product’s life cycle. The amount of aluminium scrap leaving the product system after end-of-life treatment of cold rolled aluminium sheet is assumed to be fully recycled and substituted with primary aluminium production. Recycling benefits are calculated in accordance with EN 15804:2012+A2:2019 and PCR 2019:14 v2.0.1, considering an end-of-life scenario with a 100% recycling rate. |
|---|
Environmental performance
Mandatory environmental performance indicators according to EN 15804
| Impact category | Indicator | Unit | A1-A3 | A4 | A5 | B1 | B2 | B3 | B4 | B5 | B6 | B7 | C1 | C2 | C3 | C4 | D |
|---|---|---|---|---|---|---|---|---|---|---|---|---|---|---|---|---|---|
| Climate change - total | GWP-total | kg CO2 eq. | 9.77E+0 | 4.92E-1 | ND | ND | ND | ND | ND | ND | ND | ND | 0.00E+0 | 1.53E-2 | 1.63E-3 | 1.30E-3 | -9.01E-2 |
| Climate change - fossil | GWP-fossil | kg CO2 eq. | 9.48E+0 | 4.88E-1 | ND | ND | ND | ND | ND | ND | ND | ND | 0.00E+0 | 1.52E-2 | 1.59E-3 | 1.28E-3 | -8.94E-2 |
| Climate change - biogenic | GWP-biogenic | kg CO2 eq. | 9.41E-2 | 3.58E-3 | ND | ND | ND | ND | ND | ND | ND | ND | 0.00E+0 | 1.11E-4 | 3.24E-5 | 2.20E-5 | -5.00E-4 |
| Climate change - land use and land-use change | GWP-luluc | kg CO2 eq. | 1.86E-1 | 1.63E-4 | ND | ND | ND | ND | ND | ND | ND | ND | 0.00E+0 | 5.07E-6 | 2.14E-6 | 1.59E-6 | -1.20E-4 |
| Ozone depletion | ODP | kg CFC-11 eq. | 6.84E-8 | 9.64E-9 | ND | ND | ND | ND | ND | ND | ND | ND | 0.00E+0 | 3.00E-10 | 9.95E-12 | 2.29E-11 | -3.46E-10 |
| Acidification | AP | mol H+ eq. | 7.26E-2 | 1.02E-3 | ND | ND | ND | ND | ND | ND | ND | ND | 0.00E+0 | 3.17E-5 | 7.74E-6 | 7.37E-6 | -5.79E-4 |
| Eutrophication aquatic freshwater | EP-freshwater | kg P eq. | 2.86E-4 | 3.81E-6 | ND | ND | ND | ND | ND | ND | ND | ND | 0.00E+0 | 1.19E-7 | 8.60E-8 | 2.23E-8 | -2.77E-6 |
| Eutrophication aquatic marine | EP-marine | kg N eq. | 8.83E-3 | 2.38E-4 | ND | ND | ND | ND | ND | ND | ND | ND | 0.00E+0 | 7.41E-6 | 1.43E-6 | 3.09E-6 | -9.16E-5 |
| Eutrophication terrestrial | EP-terrestrial | mol N eq. | 9.88E-2 | 2.63E-3 | ND | ND | ND | ND | ND | ND | ND | ND | 0.00E+0 | 8.20E-5 | 1.56E-5 | 2.78E-5 | -1.02E-3 |
| Photochemical ozone formation | POCP | kg NMVOC eq. | 3.62E-2 | 1.69E-3 | ND | ND | ND | ND | ND | ND | ND | ND | 0.00E+0 | 5.26E-5 | 4.63E-6 | 8.72E-6 | -3.10E-4 |
| Depletion of abiotic resources - minerals and metals | ADP-minerals&metals1 | kg Sb eq. | 1.49E-5 | 1.59E-6 | ND | ND | ND | ND | ND | ND | ND | ND | 0.00E+0 | 4.94E-8 | 1.45E-9 | 3.29E-9 | -3.85E-7 |
| Depletion of abiotic resources - fossil fuels | ADP-fossil1 | MJ, net calorific value | 9.60E+1 | 6.87E+0 | ND | ND | ND | ND | ND | ND | ND | ND | 0.00E+0 | 2.14E-1 | 2.05E-2 | 2.16E-2 | -8.32E-1 |
| Water use | WDP1 | m3 world eq. deprived | 4.17E+0 | 3.87E-2 | ND | ND | ND | ND | ND | ND | ND | ND | 0.00E+0 | 1.21E-3 | 2.37E-4 | -8.21E-3 | -1.41E-2 |
| Acronyms | GWP-fossil = Global Warming Potential fossil fuels; GWP-biogenic = Global Warming Potential biogenic; GWP-luluc = Global Warming Potential land use and land use change; ODP = Depletion potential of the stratospheric ozone layer; AP = Acidification potential, Accumulated Exceedance; EP-freshwater = Eutrophication potential, fraction of nutrients reaching freshwater end compartment; EP-marine = Eutrophication potential, fraction of nutrients reaching marine end compartment; EP-terrestrial = Eutrophication potential, Accumulated Exceedance; POCP = Formation potential of tropospheric ozone; ADP-minerals&metals = Abiotic depletion potential for non-fossil resources; ADP-fossil = Abiotic depletion for fossil resources potential; WDP = Water (user) deprivation potential, deprivation-weighted water consumption | ||||||||||||||||
| General disclaimer | The results of the end-of-life stage (modules C1-C4) should be considered when using the results of the product stage (modules A1-A3/A1-A5 for services). | ||||||||||||||||
| Disclaimer 1 | The results of this environmental impact indicator shall be used with care as the uncertainties of these results are high or as there is limited experience with the indicator | ||||||||||||||||
Additional mandatory environmental performance indicators
| Impact category | Indicator | Unit | A1-A3 | A4 | A5 | B1 | B2 | B3 | B4 | B5 | B6 | B7 | C1 | C2 | C3 | C4 | D |
|---|---|---|---|---|---|---|---|---|---|---|---|---|---|---|---|---|---|
| Climate change - GWP-GHG | GWP-GHG1 | kg CO2 eq. | 9.77E+0 | 4.92E-1 | ND | ND | ND | ND | ND | ND | ND | ND | 0.00E+0 | 1.53E-2 | 1.63E-3 | 1.30E-3 | -9.01E-2 |
| Acronyms | GWP-GHG = Global warming potential greenhouse gas. | ||||||||||||||||
| General disclaimer | The results of the end-of-life stage (modules C1-C4) should be considered when using the results of the product stage (modules A1-A3/A1-A5 for services). | ||||||||||||||||
| Disclaimer 1 | The GWP-GHG indicator is termed GWP-IOBC/GHG in the ILCD+EPD+ data format. The indicator accounts for all greenhouse gases except biogenic carbon dioxide uptake and emissions and biogenic carbon stored in the product. As such, the indicator is identical to GWP-total except that the CF for biogenic CO2 is set to zero. | ||||||||||||||||
Additional voluntary environmental performance indicators according to EN 15804
| Impact category | Indicator | Unit | A1-A3 | A4 | A5 | B1 | B2 | B3 | B4 | B5 | B6 | B7 | C1 | C2 | C3 | C4 | D |
|---|---|---|---|---|---|---|---|---|---|---|---|---|---|---|---|---|---|
| Particulate matter emissions | PM | Disease incidence | 1.01E-6 | 3.58E-8 | ND | ND | ND | ND | ND | ND | ND | ND | 0.00E+0 | 1.11E-9 | 6.83E-11 | 1.33E-10 | -7.36E-9 |
| Ionizing radiation - human health | IRP1 | kBq U235 eq. | 3.71E-1 | 3.17E-3 | ND | ND | ND | ND | ND | ND | ND | ND | 0.00E+0 | 9.87E-5 | 8.24E-5 | 1.81E-5 | -3.39E-4 |
| Eco-toxicity - freshwater | ETP-fw2 | CTUe | 2.00E+1 | 1.50E+0 | ND | ND | ND | ND | ND | ND | ND | ND | 0.00E+0 | 4.67E-2 | 3.40E-3 | 8.81E+0 | -2.01E-1 |
| Human toxicity - cancer effects | HTP-c2 | CTUh | 4.40E-8 | 3.50E-9 | ND | ND | ND | ND | ND | ND | ND | ND | 0.00E+0 | 1.09E-10 | 1.86E-12 | 7.37E-12 | -1.86E-10 |
| Human toxicity - non-cancer effects | HTP-nc2 | CTUh | 1.65E-7 | 8.60E-9 | ND | ND | ND | ND | ND | ND | ND | ND | 0.00E+0 | 2.68E-10 | 1.88E-11 | 4.03E-10 | -1.34E-9 |
| Land-use related impacts/soil quality | SQP2 | Dimensionless | 1.71E+1 | 4.15E+0 | ND | ND | ND | ND | ND | ND | ND | ND | 0.00E+0 | 1.29E-1 | 3.05E-3 | 3.30E-2 | -1.69E-1 |
| Acronyms | PM = Potential incidence of disease due to particulate matter emissions; IRP = Potential human exposure efficiency relative to U235; ETP-fw = Potential comparative toxic unit for ecosystems; HTP-c = Potential comparative toxic unit for humans; HTP-nc = Potential comparative toxic unit for humans; SQP = Potential soil quality index. | ||||||||||||||||
| General disclaimer | The results of the end-of-life stage (modules C1-C4) should be considered when using the results of the product stage (modules A1-A3/A1-A5 for services). | ||||||||||||||||
| Disclaimer 1 | This impact category deals mainly with the eventual impact of low dose ionizing radiation on human health of the nuclear fuel cycle. It does not consider effects due to possible nuclear accidents, occupational exposure nor due to radioactive waste disposal in underground facilities. Potential ionizing radiation from the soil, from radon and from some construction materials is also not measured by this indicator. | ||||||||||||||||
| Disclaimer 2 | The results of this environmental impact indicator shall be used with care as the uncertainties of these results are high or as there is limited experience with the indicator. | ||||||||||||||||
Resource use indicators according to EN 15804
| Indicator | Unit | A1-A3 | A4 | A5 | B1 | B2 | B3 | B4 | B5 | B6 | B7 | C1 | C2 | C3 | C4 | D |
|---|---|---|---|---|---|---|---|---|---|---|---|---|---|---|---|---|
| PERE | MJ, net calorific value | 6.73E+1 | 1.18E-1 | ND | ND | ND | ND | ND | ND | ND | ND | 0.00E+0 | 3.67E-3 | 2.48E-3 | 6.39E-4 | -5.29E-2 |
| PERM | MJ, net calorific value | 0.00E+0 | 0.00E+0 | ND | ND | ND | ND | ND | ND | ND | ND | 0.00E+0 | 0.00E+0 | 0.00E+0 | 0.00E+0 | 0.00E+0 |
| PERT | MJ, net calorific value | 6.73E+1 | 1.18E-1 | ND | ND | ND | ND | ND | ND | ND | ND | 0.00E+0 | 3.67E-3 | 2.48E-3 | 6.39E-4 | -5.29E-2 |
| PENRE | MJ, net calorific value | 1.02E+2 | 7.30E+0 | ND | ND | ND | ND | ND | ND | ND | ND | 0.00E+0 | 2.27E-1 | 2.18E-2 | 2.30E-2 | -8.87E-1 |
| PENRM | MJ, net calorific value | 0.00E+0 | 0.00E+0 | ND | ND | ND | ND | ND | ND | ND | ND | 0.00E+0 | 0.00E+0 | 0.00E+0 | 0.00E+0 | 0.00E+0 |
| PENRT | MJ, net calorific value | 1.02E+2 | 7.30E+0 | ND | ND | ND | ND | ND | ND | ND | ND | 0.00E+0 | 2.27E-1 | 2.18E-2 | 2.30E-2 | -8.87E-1 |
| SM | kg | 4.14E-3 | 0.00E+0 | ND | ND | ND | ND | ND | ND | ND | ND | 0.00E+0 | 0.00E+0 | 0.00E+0 | 0.00E+0 | 3.94E-3 |
| RSF | MJ, net calorific value | 0.00E+0 | 0.00E+0 | ND | ND | ND | ND | ND | ND | ND | ND | 0.00E+0 | 0.00E+0 | 0.00E+0 | 0.00E+0 | 0.00E+0 |
| NRSF | MJ, net calorific value | 0.00E+0 | 0.00E+0 | ND | ND | ND | ND | ND | ND | ND | ND | 0.00E+0 | 0.00E+0 | 0.00E+0 | 0.00E+0 | 0.00E+0 |
| FW | m3 | 4.20E-1 | 6.24E-3 | ND | ND | ND | ND | ND | ND | ND | ND | 0.00E+0 | 1.94E-4 | 1.17E-4 | 5.19E-5 | -3.56E-3 |
| Acronyms | PERE = Use of renewable primary energy excluding renewable primary energy resources used as raw materials; PERM = Use of renewable primary energy resources used as raw materials; PERT = Total use of renewable primary energy resources; PENRE = Use of non-renewable primary energy excluding non-renewable primary energy resources used as raw materials; PENRM = Use of non-renewable primary energy resources used as raw materials; PENRT = Total use of non-renewable primary energy re-sources; SM = Use of secondary material; RSF = Use of renewable secondary fuels; NRSF = Use of non-renewable secondary fuels; FW = Use of net fresh water. | |||||||||||||||
| General disclaimer | The results of the end-of-life stage (modules C1-C4) should be considered when using the results of the product stage (modules A1-A3/A1-A5 for services). | |||||||||||||||
Waste indicators according to EN 15804
| Indicator | Unit | A1-A3 | A4 | A5 | B1 | B2 | B3 | B4 | B5 | B6 | B7 | C1 | C2 | C3 | C4 | D |
|---|---|---|---|---|---|---|---|---|---|---|---|---|---|---|---|---|
| HWD | kg | 3.19E+0 | 1.45E-2 | ND | ND | ND | ND | ND | ND | ND | ND | 0.00E+0 | 3.12E-4 | 1.38E-4 | 1.63E-4 | -1.80E-2 |
| NHWD | kg | 1.27E+1 | 3.07E-1 | ND | ND | ND | ND | ND | ND | ND | ND | 0.00E+0 | 6.59E-3 | 4.53E-3 | 5.00E-1 | -1.17E-1 |
| RWD | kg | 1.96E-4 | 3.21E-6 | ND | ND | ND | ND | ND | ND | ND | ND | 0.00E+0 | 6.89E-8 | 5.29E-8 | 1.16E-8 | -2.02E-7 |
| Acronyms | HWD = Hazardous waste disposed; NHWD = Non-hazardous waste disposed; RWD = Radioactive waste disposed. | |||||||||||||||
| General disclaimer | The results of the end-of-life stage (modules C1-C4) should be considered when using the results of the product stage (modules A1-A3/A1-A5 for services). | |||||||||||||||
Output flow indicators according to EN 15804
| Indicator | Unit | A1-A3 | A4 | A5 | B1 | B2 | B3 | B4 | B5 | B6 | B7 | C1 | C2 | C3 | C4 | D |
|---|---|---|---|---|---|---|---|---|---|---|---|---|---|---|---|---|
| CRU | kg | 0.00E+0 | 0.00E+0 | ND | ND | ND | ND | ND | ND | ND | ND | 0.00E+0 | 0.00E+0 | 0.00E+0 | 0.00E+0 | 0.00E+0 |
| MFR | kg | 5.75E-3 | 7.56E-5 | ND | ND | ND | ND | ND | ND | ND | ND | 0.00E+0 | 1.62E-6 | 9.50E-1 | 3.61E-7 | -2.93E-5 |
| MER | kg | 2.83E-6 | 6.41E-7 | ND | ND | ND | ND | ND | ND | ND | ND | 0.00E+0 | 1.38E-8 | 9.60E-10 | 1.56E-9 | -3.46E-8 |
| EEE | MJ, net calorific value | 7.21E-3 | 1.71E-3 | ND | ND | ND | ND | ND | ND | ND | ND | 0.00E+0 | 3.68E-5 | 1.98E-5 | 1.09E-4 | -4.61E-5 |
| EET | MJ, net calorific value | 6.76E-3 | 2.48E-3 | ND | ND | ND | ND | ND | ND | ND | ND | 0.00E+0 | 5.32E-5 | 1.02E-6 | 8.70E-6 | -5.34E-5 |
| Acronyms | CRU = Components for re-use; MFR = Materials for recycling; MER = Materials for energy recovery; EEE = Exported electrical energy; EET = Exported thermal energy. | |||||||||||||||
| General disclaimer | The results of the end-of-life stage (modules C1-C4) should be considered when using the results of the product stage (modules A1-A3/A1-A5 for services). | |||||||||||||||
Results for additional scenarios for modules A4-C4
| Additional scenario | End-of-life scenario – 100% landfill |
|---|
| Impact category | Indicator | Unit | A1-A3 | A4 | A5 | B1 | B2 | B3 | B4 | B5 | B6 | B7 | C1 | C2 | C3 | C4 | D |
|---|---|---|---|---|---|---|---|---|---|---|---|---|---|---|---|---|---|
| Waste production | Hazardous waste disposed | kg | 3.19E+0 | 1.45E-2 | ND | ND | ND | ND | ND | ND | ND | ND | 0.00E+0 | 3.12E-4 | 1.38E-4 | 3.26E-3 | 0.00E+0 |
| Waste production | Non-hazardous waste disposed | kg | 1.27E+1 | 3.07E-1 | ND | ND | ND | ND | ND | ND | ND | ND | 0.00E+0 | 6.59E-3 | 4.53E-3 | 1.00E+0 | 0.00E+0 |
| Waste production | Radioactive waste disposed | kg | 1.96E-4 | 3.21E-6 | ND | ND | ND | ND | ND | ND | ND | ND | 0.00E+0 | 6.89E-8 | 5.29E-8 | 2.32E-7 | 0.00E+0 |
| Output flows | Components for re-use | kg | 0.00E+0 | 1.45E-2 | ND | ND | ND | ND | ND | ND | ND | ND | 0.00E+0 | 0.00E+0 | 0.00E+0 | 0.00E+0 | 0.00E+0 |
| Output flows | Material for recycling | kg | 5.75E-3 | 3.07E-1 | ND | ND | ND | ND | ND | ND | ND | ND | 0.00E+0 | 1.62E-6 | 0.00E+0 | 5.47E-3 | 0.00E+0 |
| Output flows | Materials for energy recovery | kg | 2.83E-6 | 3.21E-6 | ND | ND | ND | ND | ND | ND | ND | ND | 0.00E+0 | 1.38E-8 | 0.00E+0 | 2.69E-6 | 0.00E+0 |
| Output flows | Exported energy, electricity | MJ | 7.21E-3 | 0.00E+0 | ND | ND | ND | ND | ND | ND | ND | ND | 0.00E+0 | 3.68E-5 | 0.00E+0 | 6.85E-3 | 0.00E+0 |
| Output flows | Exported energy, thermal | MJ | 6.76E-3 | 7.56E-5 | ND | ND | ND | ND | ND | ND | ND | ND | 0.00E+0 | 5.32E-5 | 0.00E+0 | 6.43E-3 | 0.00E+0 |
| Acronyms | |||||||||||||||||
| Disclaimers | |||||||||||||||||
| General disclaimer | The results of the end-of-life stage (modules C1-C4) should be considered when using the results of the product stage (modules A1-A3/A1-A5 for services). | ||||||||||||||||
Results for additional scenarios for modules A4-C4
| Additional scenario | Recycling benefits (100% recycling) |
|---|
| Impact category | Indicator | Unit | A1-A3 | A4 | A5 | B1 | B2 | B3 | B4 | B5 | B6 | B7 | C1 | C2 | C3 | C4 | D |
|---|---|---|---|---|---|---|---|---|---|---|---|---|---|---|---|---|---|
| Waste production | Hazardous waste disposed | kg | 3.19E+0 | 1.45E-2 | ND | ND | ND | ND | ND | ND | ND | ND | 0.00E+0 | 3.12E-4 | 1.38E-4 | 0.00E+0 | -1.89E-2 |
| Waste production | Non-hazardous waste disposed | kg | 1.27E+1 | 3.07E-1 | ND | ND | ND | ND | ND | ND | ND | ND | 0.00E+0 | 6.59E-3 | 4.53E-3 | 0.00E+0 | -1.23E-1 |
| Waste production | Radioactive waste disposed | kg | 1.96E-4 | 3.21E-6 | ND | ND | ND | ND | ND | ND | ND | ND | 0.00E+0 | 6.89E-8 | 5.29E-8 | 0.00E+0 | -2.13E-7 |
| Output flows | Components for re-use | kg | 0.00E+0 | 1.45E-2 | ND | ND | ND | ND | ND | ND | ND | ND | 0.00E+0 | 0.00E+0 | 0.00E+0 | 0.00E+0 | 0.00E+0 |
| Output flows | Material for recycling | kg | 5.75E-3 | 3.07E-1 | ND | ND | ND | ND | ND | ND | ND | ND | 0.00E+0 | 1.62E-6 | 5.47E-3 | 0.00E+0 | 5.47E-3 |
| Output flows | Materials for energy recovery | kg | 2.83E-6 | 3.21E-6 | ND | ND | ND | ND | ND | ND | ND | ND | 0.00E+0 | 1.38E-8 | 2.69E-6 | 0.00E+0 | 2.69E-6 |
| Output flows | Exported energy, electricity | MJ | 7.21E-3 | 0.00E+0 | ND | ND | ND | ND | ND | ND | ND | ND | 0.00E+0 | 3.68E-5 | 6.85E-3 | 0.00E+0 | 6.85E-3 |
| Output flows | Exported energy, thermal | MJ | 6.76E-3 | 7.56E-5 | ND | ND | ND | ND | ND | ND | ND | ND | 0.00E+0 | 5.32E-5 | 6.43E-3 | 0.00E+0 | 6.43E-3 |
| Acronyms | |||||||||||||||||
| Disclaimers | |||||||||||||||||
| General disclaimer | The results of the end-of-life stage (modules C1-C4) should be considered when using the results of the product stage (modules A1-A3/A1-A5 for services). | ||||||||||||||||
Additional environmental information
- No mass balance allocation (MBA) has been applied in the LCA model.
- Biogenic carbon content and the associated energy balance of packaging materials are accounted for within Modules A1–A3, as Module A5 (construction and installation process) is not declared.
- The energy balance has been modelled in accordance with Option A as defined in EN 15804:2012+A2:2019.- A baseline End-of-Life (EOL) scenario consisting of 95% recycling and 5% landfill is considered in the LCA. In addition, alternative EOL scenarios representing 100% recycling and 100% landfill are assessed using the scaling approach described below.
For an EOL scenario with 100% recycling, all results reported in modules C3 and D shall be obtained by multiplying the corresponding results of the baseline scenario by a factor of 100/95, while all results in module C4 shall be set to zero.
For an EOL scenario with 100% landfill, all results reported in module C4 shall be obtained by multiplying the corresponding results of the baseline scenario by a factor of 100/95, while all results in modules C3 and D shall be set to zero.
Information related to EPDs of multiple products
| Description of how the averages have been determined | The results are representative for 1kg product. GWP-GHG deviation between 1 kg products with different thicknesses are less than 1%. |
|---|
Abbreviations
EN-European Norm (Standard)
EF-Environmental Footprint
ISO-International Organization for Standardization
ND-Not Declared
PCRs - (Product Category Rules)
References
ISO 14040:2006, Environmental management – Life cycle assessment – Principles and framework
ISO 14044:2006, Environmental management – Life cycle assessment – Requirements and guidelines
ISO 14025:2006, Environmental labels and declarations – Type III environmental declarations
ISO 14020:2006, Environmental labels and declarations – General principles
EN 15804:2012+A2:2019/AC:2021, Sustainability of construction works – Environmental product declarations – Core rules for the product category of construction products
General Programme Instructions (GPI) for the International EPD® System, Version 5.0.1
Product Category Rules (PCR) 2019:14, Construction Products, Version 2.0.1, The International EPD® System
Ecoinvent database v3.10
SimaPro LCA software v9.6.0.1European Aluminium Association (EAA), Aluminium Recycling and End-of-Life Recycling Rates in Europe, Brussels, Belgium, latest available data.
Version history
Version 001, 2026-01-19
Original version of the EPD
This version represents the original version of the Environmental Product Declaration (EPD). It contains the initial life cycle assessment (LCA), including defined system boundaries, assumptions, data sources, and methodological approaches applied at the time of publication. As this is the first published version of the EPD, no previous versions exist for comparison.