Onto/Preto Raised Floor Panel EN-CA / EN-CACL
General information
| EPD Owner | UNIGEN YAPI MALZEMELERI AS |
|---|---|
| Registration number | EPD-IES-0017555:001 |
| EPD type | EPD of a single product from a manufacturer/service provider |
| Status | Valid |
| Version date | 2026-03-05 |
| Validity date | 2031-03-05 |
| Standards conformance | ISO 14025:2006, EN 15804:2012+A2:2019/AC:2021 |
| Licensee | EPD Türkiye |
| Geographical scope | Global |
| An EPD may be updated or depublished if conditions change. This is the latest version of the EPD. | |
Programme information
| Programme | International EPD System |
|---|---|
| Address | EPD International AB Box 210 60 SE-100 31 Stockholm Sweden |
| Website | www.environdec.com |
| support@environdec.com |
Product category rules
| CEN standard EN 15804 serves as the Core Product Category Rules (PCR) | |
| Product Category Rules (PCR) | 2019:14 Construction products (EN 15804+A2) (version 2.0.1) 2.0.1 |
|---|---|
| PCR review was conducted by | The Technical Committee of the International EPD System. See www.environdec.com for a list of members. Review chair: Rob Rouwette (chair), Noa Meron (co-chair). The review panel may be contacted via the Secretariat www.environdec.com/support. |
Verification
| LCA accountability | Irem Yaman, irem@erketasarim.com, ERKE Sustainability Consultancy |
|---|---|
| Independent third-party verification of the declaration and data, according to ISO 14025:2006, via | |
| Third-party verifier | Ipek Goktas Kalkan (One Click LCA) |
| Approved by | International EPD System |
| Procedure for follow-up of data during EPD validity involves third party verifier | |
| *EPD Process Certification involves an accredited certification body certifying and periodically auditing the EPD process and conducting external and independent verification of EPDs that are regularly published. More information can be found in the General Programme Instructions on www.environdec.com. | |
Ownership and limitation on use of EPD
Limitations
EPDs within the same product category but published in different EPD programmes, may not be comparable. For two EPDs to be comparable, they shall be based on the same PCR (including the same first-digit version number) or be based on fully aligned PCRs or versions of PCRs; cover products with identical functions, technical performances and use (e.g. identical declared/functional units); have identical scope in terms of included life-cycle stages (unless the excluded life-cycle stage is demonstrated to be insignificant); apply identical impact assessment methods (including the same version of characterisation factors); and be valid at the time of comparison.
Ownership
The EPD Owner has the sole ownership, liability, and responsibility for the EPD.
Information about EPD Owner
| EPD Owner | UNIGEN YAPI MALZEMELERI AS |
|---|---|
| Contact person name | Ahmet Gurkan UMUCU |
| Contact person e-mail | gurkanumucu@unigen.com.tr |
| Organisation address | Turkey Istanbul 34755 Inonu Mahallesi Kayisdagi Caddesi Kandis Is Merkezi No 128 Kat 2 Atasehir |
Description of the organisation of the EPD Owner
Unigen Yapı Malzemeleri A.Ş., established in 2004, operates in the field of interior flooring solutions for commercial buildings and raised access floor systems. Production of raised floor systems under the Onto® brand started in 2009. In 2020, Unigen expanded its production capabilities by adding the Preto® brand to its existing product portfolio. Since the start of its raised floor production activities, Unigen has focused on the development and manufacturing of modular raised floor solutions for modern building applications. Unigen’s production facility is located in Düzce, Türkiye. Research and development activities are carried out in-house and in collaboration with universities to improve product performance, production efficiency, and environmental impact. Quality, performance, and compliance with international standards are integral parts of Unigen’s production approach. The company operates in accordance with internationally recognized management systems, including ISO 9001 (Quality Management System), ISO 14001 (Environmental Management System), and ISO 45001 (Occupational Health and Safety Management System). Unigen’s raised floor systems are certified in compliance with TS EN 12825, ensuring conformity with European performance and safety requirements. In addition, the company holds product approvals and test certifications such as Reaction to Fire ve Fire Classification, Impact Sound ve Sound Insulation and VOC (Indoor Air Quality). Unigen adopts a sustainability-focused manufacturing policy and integrates environmental responsibility into its production processes. Renewable energy use, including on-site solar power generation, together with waste recovery, recycling and resource efficiency practices, forms an integral part of the company’s environmental management approach aimed at reducing emissions and minimizing the environmental impacts of manufacturing activities. Through its production capabilities, R&D activities, certification processes, and environmental initiatives, Unigen aims to deliver durable and responsible raised floor solutions while contributing to sustainable construction practices.
Organisation images
Organisation logo
Product information
| Product name | Onto/Preto Raised Floor Panel EN-CA / EN-CACL |
|---|---|
| Product identification | The product is a 29 mm thick encapsulated raised access floor panel with a UniBoard core. |
| Product description | The EN-CA / EN-CACL is a steelbox raised access floor panel with dimensions of 600 × 600 mm. In the encapsulated panel configuration, the top and bottom galvanised steel sheets with thicknesses of 0.50 mm or 0.40 mm are mechanically bonded, enclosing the calcium sulphate core. Depending on the required load class of the system, calcium sulphate cores 25mm or 30 mm can be used. This encapsulation method enhances the structural integrity and load-bearing performance of the panel. The main application areas include offices, data centres, server and control rooms, industrial and process areas, banks, airports, educational institutions, hospital, shopping centres, and similar indoor environments. The raised access floor system is installed as a demountable modular system on a galvanised steel pedestal and stringer substructure, allowing access to the underfloor service void. In the EN-CA / EN-CACL model, each panel is mechanically fixed to galvanised steel pedestals at all four corners using screw connections. This fixing method increases overall system rigidity and improves resistance to horizontal loads, including seismic actions. Note: All declared values presented in this EPD are based on a panel with a reference thickness of 29 mm. |
| Technical purpose of product | A raised access floor creates a secondary surface above the building floor, enabling efficient management of electrical, mechanical and ventilation installations. The underfloor void allows cables, pipes and ducts to be routed to the required locations quickly and easily, without the need for additional construction works. The demountable modular panel system provides easy access to the installations, facilitating maintenance and modification activities and significantly reducing downtime. Especially in dense office layouts, it enables layout changes to be implemented in an economical and effortless manner. In addition, raised access flooring offers a lighter, faster and more cost-effective solution for compensating floor level differences within buildings compared to conventional screed applications. |
| Manufacturing or service provision description | The product is a high-density uniboard (UB) calcium sulphate core panel measuring 600 × 600 mm, designed as a modular raised access floor system. The manufacturing process begins with uniboard (UB) production, where the calcium sulphate core is formulated from raw materials. The UB panel ensures dimensional stability and high structural integrity as a base for the EN-CA / EN-CACL product. Following UB production, the panel undergoes edge trimming to achieve precise dimensions, gluing, a second edge trimming, edgebanding, and a final gluing operation to complete the EN-CA / EN-CACL panel. These sequential operations guarantee consistent product quality, durability, and a high-quality surface finish while facilitating modular installation and ease of maintenance throughout the panel’s service life. |
| Material properties | Area density: 58.98 kg/m2
Thickness: 0.029 m Area density: 58.98 kg/m2 Thickness: 0.029 m |
| Manufacturing site | UNIGEN YAPI MALZEMELERI AS Düzce 1. OSB 6. Cadde No:3 Beyköy Merkez Turkey Duzce 81060 Düzce 1. OSB 6. Cadde No:3 Beyköy Merkez |
| UN CPC code | 37520. Boards, blocks and similar articles of vegetable fibre, straw or wood waste agglomerated with mineral binders |
| Geographical scope | Global |
| Geographical scope description | The product is manufactured in Türkiye while the use and end of life is Global. |
Product images
Technical characteristics and performance
Technical performance
| Product name | Fire Reaction Class (EN 13501) | Impact Sound Reduction (ISO 1625-1) | Airborne Sound Insulation (ISO 10848-2:2020) |
|---|---|---|---|
| EN_CA | A1 (non-combustible) | 18 dB | Dn,f,w(C;Ctr)=47 (-2;-4) dB |
Content declaration
| Hazardous and toxic substances | The product does not contain any substances from the SVHC candidate list in concentrations exceeding 0.1% of its weight. |
|---|
| Content name | Mass, kg | Post-consumer recycled material, mass-% of product | Biogenic material, mass-% of product | Biogenic material1, kg C/declared unit |
|---|---|---|---|---|
| Steel sheet | 8.67 | 5.29 | 0 | 0 |
| Uniboard | 50.17 | 7.86 | 3.1 | 1.83 |
| Adhesive | 0.14 | 0 | 0 | 0 |
| Total | 58.98 | 13.15 | 3.1 | 1.83 |
| Note 1 | 1 kg biogenic carbon is equivalent to 44/12 kg of CO2 | |||
| Material name | Mass, kg | Mass-% (versus the product) | Biogenic material1, kg C/declared unit |
|---|---|---|---|
| Wooden pallet | 0.54 | 0.92 | 0.24 |
| Cardboard | 0.02 | 0.03 | 0.01 |
| Plastic | 0.02 | 0.03 | 0 |
| Total | 0.58 | 0.98 | 0.25 |
| Note 1 | 1 kg biogenic carbon is equivalent to 44/12 kg of CO2 | ||
LCA information
| EPD based on declared or functional unit | Declared unit |
|---|---|
| Declared unit and reference flow | Raised Floor Panel Area: 1 m2 |
| Conversion factor to mass | 0.017 |
| Are infrastructure or capital goods included in any upstream, core or downstream processes? | |
| Datasources used for this EPD | ecoinvent database (general) ecoinvent 3.11 database |
| LCA Software | OpenLCA OpenLCA 2.5.0 |
| Additional information about the underlying LCA-based information | ALLOCATION: The allocation process was conducted by fixing the product output to one unit, with the corresponding product quantity used in the calculations. An average allocation based on the total product mass relative to the annual production volume was applied. Accordingly, the total energy consumption and waste generation associated with the manufacturing process were divided by the total annual production and calculated on a per-unit basis. Raw material allocation was carried out based on the material composition of the final product and the waste generated during production. No co-product allocation was applied. Since electricity and thermal energy are also consumed in the production of other products at the facility, energy inputs were allocated proportionally to the production volume, taking process-specific differences into account. CUT-OFF RULES: This study includes all raw material and energy consumption. All inputs and outputs of the unit processes for which data is available are included in the calculation. There is no neglected unit process more than 1% of total mass and energy flows per unit process. The total neglected input flows per module is less than 5 % of energy usage and mass. |
| Version of the EN 15804 reference package | EF Reference Package 3.1 |
| Characterisation methods | EF 3.1 Method, as defined in the Environmental Footprint Reference Package 3.1, is used for characterisation in accordance with EN 15804+A2 and the applicable PCR. |
| Technology description including background system | The manufacturing of the raised access floor panel starts with the Uniboard (UB) production, using high-density calcium sulphate core materials and covering sheets. The production process includes a combination of mechanical and thermal operations: sizing, edge trimming, pressing, drying, and gluing. These operations ensure dimensional accuracy, structural stability, and surface quality for the EN-CA / EN-CACL product. Electricity consumption during manufacturing is supplied via a combination of on-site photovoltaic generation and residual grid electricity. Background system processes, including raw material production, energy supply, transport, and waste treatment, are modeled using generic datasets from the Ecoinvent v3.11 database, with appropriate geographical and technological representativeness. These background processes support UB and EN-CA / EN-CACL manufacturing by providing necessary raw materials, utilities, and managing environmental impacts related to logistics and waste management. |
| Scrap (recycled material) inputs contribution level | Less than 10% of the GWP-GHG results in modules A1-A3 come from scrap inputs |
Data quality assessment
| Description of data quality assessment and reference years | The data quality assessment was carried out in accordance with EN 15804:2012+A2:2019 and PCR 2019:14 (v2.0.1). Primary data were collected directly from Unigen Yapı Malzemeleri A.Ş. for the reference year 2024. These data include material inputs, energy consumption, transport distances, water use, and waste generation associated with the manufacturing processes. Secondary data for upstream and downstream processes were obtained from the Ecoinvent v3.11 database. The datasets were selected based on technological, geographical, and temporal representativeness. Overall, the data quality is assessed as good to very good with respect to temporal, geographical, and technological representativeness. The dataset is considered complete, consistent, and appropriate for supporting the intended purpose of this Environmental Product Declaration. |
|---|
| Process name | Source type | Source | Reference year | Data category | Share of primary data, of GWP-GHG results for A1-A3 |
|---|---|---|---|---|---|
| Generation of electricity used in manufacturing of product | Collection data | EPD Owner Ecoinvent v3.11 | 2024 | Primary data | 2.7% |
| Transport of raw materials | Collection data | EPD Owner Ecoinvent v3.11 | 2024 | Primary data | 6.4% |
| Total share of primary data, of GWP-GHG results for A1-A3 | 9.100000000000001% | ||||
| The share of primary data is calculated based on GWP-GHG results. It is a simplified indicator for data quality that supports the use of more primary data to increase the representativeness of and comparability between EPDs. Note that the indicator does not capture all relevant aspects of data quality and is not comparable across product categories. | |||||
| Electricity used in the manufacturing process in A3 (A5 for services) | ||
|---|---|---|
| Type of electricity mix | Specific electricity mix as generated, or purchased from an electricity supplier, demonstrated by a contractual instrument | |
| Energy sources | Hydro | 0% |
| Wind | 0% | |
| Solar | 72% | |
| Biomass | 0% | |
| Geothermal | 0% | |
| Waste | 0% | |
| Nuclear | 0% | |
| Natural gas | 13.7% | |
| Coal | 14.3% | |
| Oil | 0% | |
| Peat | 0% | |
| Other | 0% | |
| GWP-GHG intensity (kg CO2 eq./kWh) | 0.29 kg CO2 eq./kWh | |
System boundary
| Description of the system boundary | b) Cradle to gate with options, modules C1-C4, module D and with optional modules (A1-A3 + C + D and additional modules). |
|---|---|
| Excluded modules | Yes, there is an excluded module, or there are excluded modules |
| Justification for the omission of modules | Use stage is excluded. |
Declared modules
| Product stage | Construction process stage | Use stage | End of life stage | Beyond product life cycle | |||||||||||||||||||||||||||||||||||||||||||||||||||||||||||||||||||||||||||||||||||||||||||||||||||||||||||||||||||||||||||||||||||||||||||||||||||||||||||||||||||||||||||||||||||||||||||||||||||||||||||||||||||||||||||||||||||||||||||||||||||||||||||||||||||||||||||||||||||||||||||||||||||||||||||||||||||||||||||||||||||||||||||||||||||||||||||||||||||||||||||||||||||||||||||||||||||||||||||||||||||||||||||||||||||||||||||||||||||||||||||||||||||||||||||||||||||||||||||||||||||||||||||||||||||||||||||||||||||||||||||||||||||||||||||||||||||||||||||||||||||||||||||||||||||||||||||||||||||||||||||||||||||||||||||||||||||||||||||||||||||||||||||||||||||||||||||||||||||||||||||||||||||||||||||||||||||||||||||||||||||||||||||||||||||||||||||||||||||||||||||||||||||||||||||||||||||||||||||||||||||||||||||||||||||||||||||||||||||||||||||||||||||||||||||||||||||||||||||||||||||||||||||||||||||||||||||||||||||||||||||||||||||||||||||||||||||||||||||||||||||||||||||||||||||||||||||||||||||
|---|---|---|---|---|---|---|---|---|---|---|---|---|---|---|---|---|---|---|---|---|---|---|---|---|---|---|---|---|---|---|---|---|---|---|---|---|---|---|---|---|---|---|---|---|---|---|---|---|---|---|---|---|---|---|---|---|---|---|---|---|---|---|---|---|---|---|---|---|---|---|---|---|---|---|---|---|---|---|---|---|---|---|---|---|---|---|---|---|---|---|---|---|---|---|---|---|---|---|---|---|---|---|---|---|---|---|---|---|---|---|---|---|---|---|---|---|---|---|---|---|---|---|---|---|---|---|---|---|---|---|---|---|---|---|---|---|---|---|---|---|---|---|---|---|---|---|---|---|---|---|---|---|---|---|---|---|---|---|---|---|---|---|---|---|---|---|---|---|---|---|---|---|---|---|---|---|---|---|---|---|---|---|---|---|---|---|---|---|---|---|---|---|---|---|---|---|---|---|---|---|---|---|---|---|---|---|---|---|---|---|---|---|---|---|---|---|---|---|---|---|---|---|---|---|---|---|---|---|---|---|---|---|---|---|---|---|---|---|---|---|---|---|---|---|---|---|---|---|---|---|---|---|---|---|---|---|---|---|---|---|---|---|---|---|---|---|---|---|---|---|---|---|---|---|---|---|---|---|---|---|---|---|---|---|---|---|---|---|---|---|---|---|---|---|---|---|---|---|---|---|---|---|---|---|---|---|---|---|---|---|---|---|---|---|---|---|---|---|---|---|---|---|---|---|---|---|---|---|---|---|---|---|---|---|---|---|---|---|---|---|---|---|---|---|---|---|---|---|---|---|---|---|---|---|---|---|---|---|---|---|---|---|---|---|---|---|---|---|---|---|---|---|---|---|---|---|---|---|---|---|---|---|---|---|---|---|---|---|---|---|---|---|---|---|---|---|---|---|---|---|---|---|---|---|---|---|---|---|---|---|---|---|---|---|---|---|---|---|---|---|---|---|---|---|---|---|---|---|---|---|---|---|---|---|---|---|---|---|---|---|---|---|---|---|---|---|---|---|---|---|---|---|---|---|---|---|---|---|---|---|---|---|---|---|---|---|---|---|---|---|---|---|---|---|---|---|---|---|---|---|---|---|---|---|---|---|---|---|---|---|---|---|---|---|---|---|---|---|---|---|---|---|---|---|---|---|---|---|---|---|---|---|---|---|---|---|---|---|---|---|---|---|---|---|---|---|---|---|---|---|---|---|---|---|---|---|---|---|---|---|---|---|---|---|---|---|---|---|---|---|---|---|---|---|---|---|---|---|---|---|---|---|---|---|---|---|---|---|---|---|---|---|---|---|---|---|---|---|---|---|---|---|---|---|---|---|---|---|---|---|---|---|---|---|---|---|---|---|---|---|---|---|---|---|---|---|---|---|---|---|---|---|---|---|---|---|---|---|---|---|---|---|---|---|---|---|---|---|---|---|---|---|---|---|---|---|---|---|---|---|---|---|---|---|---|---|---|---|---|---|---|---|---|---|---|---|---|---|---|---|---|---|---|---|---|---|---|---|---|---|---|---|---|---|---|---|---|---|---|---|---|---|---|---|---|---|---|---|---|---|---|---|---|---|---|---|---|---|---|---|---|---|---|---|---|---|---|---|---|---|---|---|---|---|---|---|---|---|---|---|---|---|---|---|---|---|---|---|---|---|---|---|---|---|---|---|---|---|---|---|---|---|---|---|---|---|---|---|---|---|---|---|---|---|---|---|---|---|---|---|---|---|---|---|---|---|---|---|---|---|---|---|---|---|---|---|---|---|---|---|---|---|---|---|---|---|---|---|---|---|---|---|---|---|---|---|---|---|---|---|---|---|---|---|---|---|---|---|---|---|---|---|---|---|---|---|---|---|---|---|---|---|---|---|---|---|---|---|---|---|---|---|---|---|---|---|---|---|---|---|---|---|---|---|---|---|---|---|---|---|---|---|---|---|---|---|---|---|---|---|---|---|---|---|---|---|---|---|---|---|---|---|---|---|---|---|---|---|---|---|---|---|---|---|---|---|---|---|---|---|---|---|---|---|---|---|---|---|---|---|---|---|---|---|---|---|---|---|---|---|---|---|---|---|---|---|---|---|---|---|---|---|---|---|---|---|---|---|---|---|---|---|---|---|---|---|---|---|---|---|---|---|---|---|---|---|---|---|---|---|---|---|---|---|---|---|---|---|---|---|---|---|---|---|---|---|---|---|---|---|---|---|---|---|---|---|---|---|---|---|---|---|---|---|---|---|---|---|---|---|---|---|---|---|---|---|---|---|---|
| Raw material supply | Transport | Manufacturing | Transport to site | Construction installation | Use | Maintenance | Repair | Replacement | Refurbishment | Operational energy use | Operational water use | De-construction demolition | Transport | Waste processing | Disposal | Reuse-Recovery-Recycling-potential | |||||||||||||||||||||||||||||||||||||||||||||||||||||||||||||||||||||||||||||||||||||||||||||||||||||||||||||||||||||||||||||||||||||||||||||||||||||||||||||||||||||||||||||||||||||||||||||||||||||||||||||||||||||||||||||||||||||||||||||||||||||||||||||||||||||||||||||||||||||||||||||||||||||||||||||||||||||||||||||||||||||||||||||||||||||||||||||||||||||||||||||||||||||||||||||||||||||||||||||||||||||||||||||||||||||||||||||||||||||||||||||||||||||||||||||||||||||||||||||||||||||||||||||||||||||||||||||||||||||||||||||||||||||||||||||||||||||||||||||||||||||||||||||||||||||||||||||||||||||||||||||||||||||||||||||||||||||||||||||||||||||||||||||||||||||||||||||||||||||||||||||||||||||||||||||||||||||||||||||||||||||||||||||||||||||||||||||||||||||||||||||||||||||||||||||||||||||||||||||||||||||||||||||||||||||||||||||||||||||||||||||||||||||||||||||||||||||||||||||||||||||||||||||||||||||||||||||||||||||||||||||||||||||||||||||||||||||||||||||||||||||||||||||||||||||||
| Module | A1 | A2 | A3 | A4 | A5 | B1 | B2 | B3 | B4 | B5 | B6 | B7 | C1 | C2 | C3 | C4 | D | ||||||||||||||||||||||||||||||||||||||||||||||||||||||||||||||||||||||||||||||||||||||||||||||||||||||||||||||||||||||||||||||||||||||||||||||||||||||||||||||||||||||||||||||||||||||||||||||||||||||||||||||||||||||||||||||||||||||||||||||||||||||||||||||||||||||||||||||||||||||||||||||||||||||||||||||||||||||||||||||||||||||||||||||||||||||||||||||||||||||||||||||||||||||||||||||||||||||||||||||||||||||||||||||||||||||||||||||||||||||||||||||||||||||||||||||||||||||||||||||||||||||||||||||||||||||||||||||||||||||||||||||||||||||||||||||||||||||||||||||||||||||||||||||||||||||||||||||||||||||||||||||||||||||||||||||||||||||||||||||||||||||||||||||||||||||||||||||||||||||||||||||||||||||||||||||||||||||||||||||||||||||||||||||||||||||||||||||||||||||||||||||||||||||||||||||||||||||||||||||||||||||||||||||||||||||||||||||||||||||||||||||||||||||||||||||||||||||||||||||||||||||||||||||||||||||||||||||||||||||||||||||||||||||||||||||||||||||||||||||||||||||||||||||||||||||
| Modules declared | X | X | X | X | X | ND | ND | ND | ND | ND | ND | ND | X | X | X | X | X | ||||||||||||||||||||||||||||||||||||||||||||||||||||||||||||||||||||||||||||||||||||||||||||||||||||||||||||||||||||||||||||||||||||||||||||||||||||||||||||||||||||||||||||||||||||||||||||||||||||||||||||||||||||||||||||||||||||||||||||||||||||||||||||||||||||||||||||||||||||||||||||||||||||||||||||||||||||||||||||||||||||||||||||||||||||||||||||||||||||||||||||||||||||||||||||||||||||||||||||||||||||||||||||||||||||||||||||||||||||||||||||||||||||||||||||||||||||||||||||||||||||||||||||||||||||||||||||||||||||||||||||||||||||||||||||||||||||||||||||||||||||||||||||||||||||||||||||||||||||||||||||||||||||||||||||||||||||||||||||||||||||||||||||||||||||||||||||||||||||||||||||||||||||||||||||||||||||||||||||||||||||||||||||||||||||||||||||||||||||||||||||||||||||||||||||||||||||||||||||||||||||||||||||||||||||||||||||||||||||||||||||||||||||||||||||||||||||||||||||||||||||||||||||||||||||||||||||||||||||||||||||||||||||||||||||||||||||||||||||||||||||||||||||||||||||||
| Geography | Global | Global | Republic of Türkiye | Global | Global | N/A | N/A | N/A | N/A | N/A | N/A | N/A | Global | Global | Global | Global | Global | ||||||||||||||||||||||||||||||||||||||||||||||||||||||||||||||||||||||||||||||||||||||||||||||||||||||||||||||||||||||||||||||||||||||||||||||||||||||||||||||||||||||||||||||||||||||||||||||||||||||||||||||||||||||||||||||||||||||||||||||||||||||||||||||||||||||||||||||||||||||||||||||||||||||||||||||||||||||||||||||||||||||||||||||||||||||||||||||||||||||||||||||||||||||||||||||||||||||||||||||||||||||||||||||||||||||||||||||||||||||||||||||||||||||||||||||||||||||||||||||||||||||||||||||||||||||||||||||||||||||||||||||||||||||||||||||||||||||||||||||||||||||||||||||||||||||||||||||||||||||||||||||||||||||||||||||||||||||||||||||||||||||||||||||||||||||||||||||||||||||||||||||||||||||||||||||||||||||||||||||||||||||||||||||||||||||||||||||||||||||||||||||||||||||||||||||||||||||||||||||||||||||||||||||||||||||||||||||||||||||||||||||||||||||||||||||||||||||||||||||||||||||||||||||||||||||||||||||||||||||||||||||||||||||||||||||||||||||||||||||||||||||||||||||||||||||
| Share of specific data | 9.1% | - | - | - | - | - | - | - | - | - | - | - | - | - | - | ||||||||||||||||||||||||||||||||||||||||||||||||||||||||||||||||||||||||||||||||||||||||||||||||||||||||||||||||||||||||||||||||||||||||||||||||||||||||||||||||||||||||||||||||||||||||||||||||||||||||||||||||||||||||||||||||||||||||||||||||||||||||||||||||||||||||||||||||||||||||||||||||||||||||||||||||||||||||||||||||||||||||||||||||||||||||||||||||||||||||||||||||||||||||||||||||||||||||||||||||||||||||||||||||||||||||||||||||||||||||||||||||||||||||||||||||||||||||||||||||||||||||||||||||||||||||||||||||||||||||||||||||||||||||||||||||||||||||||||||||||||||||||||||||||||||||||||||||||||||||||||||||||||||||||||||||||||||||||||||||||||||||||||||||||||||||||||||||||||||||||||||||||||||||||||||||||||||||||||||||||||||||||||||||||||||||||||||||||||||||||||||||||||||||||||||||||||||||||||||||||||||||||||||||||||||||||||||||||||||||||||||||||||||||||||||||||||||||||||||||||||||||||||||||||||||||||||||||||||||||||||||||||||||||||||||||||||||||||||||||||||||||||||||||||||||||
| Variation - products | 0% | - | - | - | - | - | - | - | - | - | - | - | - | - | - | ||||||||||||||||||||||||||||||||||||||||||||||||||||||||||||||||||||||||||||||||||||||||||||||||||||||||||||||||||||||||||||||||||||||||||||||||||||||||||||||||||||||||||||||||||||||||||||||||||||||||||||||||||||||||||||||||||||||||||||||||||||||||||||||||||||||||||||||||||||||||||||||||||||||||||||||||||||||||||||||||||||||||||||||||||||||||||||||||||||||||||||||||||||||||||||||||||||||||||||||||||||||||||||||||||||||||||||||||||||||||||||||||||||||||||||||||||||||||||||||||||||||||||||||||||||||||||||||||||||||||||||||||||||||||||||||||||||||||||||||||||||||||||||||||||||||||||||||||||||||||||||||||||||||||||||||||||||||||||||||||||||||||||||||||||||||||||||||||||||||||||||||||||||||||||||||||||||||||||||||||||||||||||||||||||||||||||||||||||||||||||||||||||||||||||||||||||||||||||||||||||||||||||||||||||||||||||||||||||||||||||||||||||||||||||||||||||||||||||||||||||||||||||||||||||||||||||||||||||||||||||||||||||||||||||||||||||||||||||||||||||||||||||||||||||||||||
| Variation - sites | 0% | - | - | - | - | - | - | - | - | - | - | - | - | - | - | ||||||||||||||||||||||||||||||||||||||||||||||||||||||||||||||||||||||||||||||||||||||||||||||||||||||||||||||||||||||||||||||||||||||||||||||||||||||||||||||||||||||||||||||||||||||||||||||||||||||||||||||||||||||||||||||||||||||||||||||||||||||||||||||||||||||||||||||||||||||||||||||||||||||||||||||||||||||||||||||||||||||||||||||||||||||||||||||||||||||||||||||||||||||||||||||||||||||||||||||||||||||||||||||||||||||||||||||||||||||||||||||||||||||||||||||||||||||||||||||||||||||||||||||||||||||||||||||||||||||||||||||||||||||||||||||||||||||||||||||||||||||||||||||||||||||||||||||||||||||||||||||||||||||||||||||||||||||||||||||||||||||||||||||||||||||||||||||||||||||||||||||||||||||||||||||||||||||||||||||||||||||||||||||||||||||||||||||||||||||||||||||||||||||||||||||||||||||||||||||||||||||||||||||||||||||||||||||||||||||||||||||||||||||||||||||||||||||||||||||||||||||||||||||||||||||||||||||||||||||||||||||||||||||||||||||||||||||||||||||||||||||||||||||||||||||||
| Disclaimer | The share of specific/primary data and both variations (products and sites) refer to GWP-GHG results only. | ||||||||||||||||||||||||||||||||||||||||||||||||||||||||||||||||||||||||||||||||||||||||||||||||||||||||||||||||||||||||||||||||||||||||||||||||||||||||||||||||||||||||||||||||||||||||||||||||||||||||||||||||||||||||||||||||||||||||||||||||||||||||||||||||||||||||||||||||||||||||||||||||||||||||||||||||||||||||||||||||||||||||||||||||||||||||||||||||||||||||||||||||||||||||||||||||||||||||||||||||||||||||||||||||||||||||||||||||||||||||||||||||||||||||||||||||||||||||||||||||||||||||||||||||||||||||||||||||||||||||||||||||||||||||||||||||||||||||||||||||||||||||||||||||||||||||||||||||||||||||||||||||||||||||||||||||||||||||||||||||||||||||||||||||||||||||||||||||||||||||||||||||||||||||||||||||||||||||||||||||||||||||||||||||||||||||||||||||||||||||||||||||||||||||||||||||||||||||||||||||||||||||||||||||||||||||||||||||||||||||||||||||||||||||||||||||||||||||||||||||||||||||||||||||||||||||||||||||||||||||||||||||||||||||||||||||||||||||||||||||||||||||||||||||||||||||||||||||||||||
Description of the process flow diagram(s)
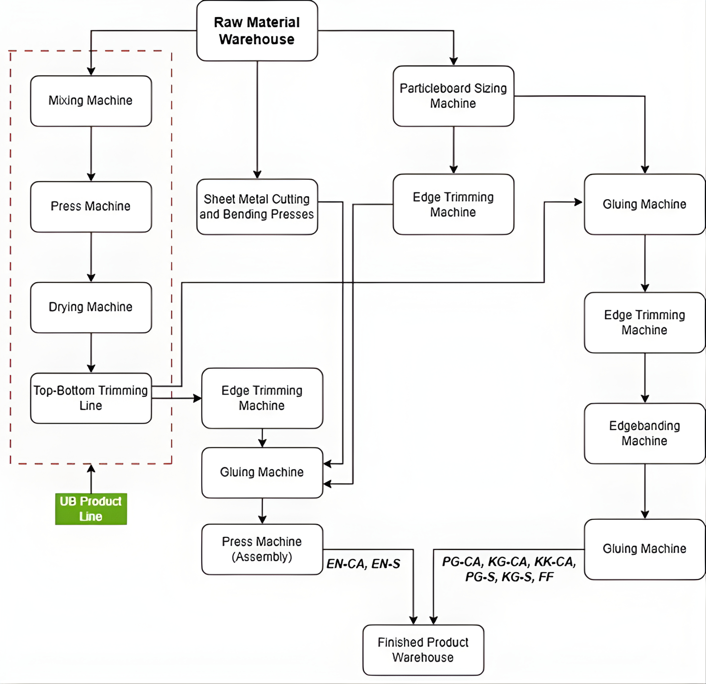
The EN-CA / EN-CACL product lifecycle starts with the Uniboard (UB) production step, where the base material for EN-CA / EN-CACL is manufactured. Following UB production, the product undergoes sequential processing: Edge Trimming, Gluing, a second Edge Trimming, Edgebanding, and a final Gluing operation, resulting in the finished EN-CA / EN-CACL product. After production, EN-CA / EN-CACL is distributed to the global market. During installation, approximately 2% of the product is lost, and packaging and product waste are properly managed. Installation requires minimal energy. At the end of life (EOL), disassembly is manual, so energy requirements remain low. Components are either recycled according to product type, converted into energy, or sent to landfill. In the Next Product system, recycling and energy recovery provide additional environmental benefits, enhancing resource efficiency and sustainability.
Process flow diagram(s) related images
Additional scenario 0
| Name of the additional scenario | Steel: 100% Recycling, Uniboard (gypsum): 100% Landfill |
|---|---|
| Description of the additional scenario | In this additional end-of-life scenario, all steel components are assumed to be fully recycled (100%), while the gypsum-based Uniboard panels are assumed to be fully disposed of in landfill (100%). Steel recycling is modelled in modules C2–C3, with benefits reported in module D. The gypsum panels are modelled as landfilled in module C4, with no benefits beyond the system boundary. |
Module A4: Transport to the building site
| Description of the additional scenario in module A4 | Not applicable. |
|---|
Module A5: Installation in the building
| Description of the additional scenario in module A5 | Not applicable. |
|---|
Module C: End-of-life
| Description of the additional scenario in module C | In this additional end-of-life scenario, steel components of the raised access floor system are assumed to be fully recycled (100%), while the gypsum-based Uniboard panels are assumed to be fully disposed of in landfill (100%). Steel components are transported to recycling facilities (C2) and processed for material recovery (C3). The gypsum panels are transported to a landfill site (C2) and disposed of in landfill (C4). |
|---|
Module D: Beyond product life cycle
| Description of the additional scenario in module D | In this additional scenario, steel components are assumed to be fully recycled at end of life (100% recycling rate). The recovered steel is modelled as secondary material substituting primary steel production, and the resulting benefits are reported in module D in accordance with EN 15804+A2. The gypsum-based Uniboard panels are assumed to be fully disposed of in landfill (100% landfill rate). No material recovery is considered for this fraction; therefore, no benefits or loads beyond the system boundary are declared for gypsum in module D. |
|---|
Additional scenario 1
| Name of the additional scenario | Steel: 100% Landfill, Uniboard (gypsum): 100% Landfill |
|---|---|
| Description of the additional scenario | In this additional end-of-life scenario, both steel components and gypsum-based Uniboard panels are assumed to be fully disposed of in landfill (100% landfill rate). After transport to the disposal site (C2), all materials are modelled as landfilled in module C4. No material recovery is assumed; therefore, no benefits or loads beyond the system boundary are declared in module D. |
Module A4: Transport to the building site
| Description of the additional scenario in module A4 | Not applicable. |
|---|
Module A5: Installation in the building
| Description of the additional scenario in module A5 | Not applicable. |
|---|
Module C: End-of-life
| Description of the additional scenario in module C | In this additional end-of-life scenario, both steel components and gypsum-based Uniboard panels are assumed to be fully disposed of in landfill (100% landfill rate). All materials are transported to a landfill site (C2) and modelled as directly landfilled in module C4. No material recovery is considered in this scenario. |
|---|
Module D: Beyond product life cycle
| Description of the additional scenario in module D | In this additional end-of-life scenario, both steel components and gypsum-based Uniboard panels are assumed to be fully disposed of in landfill (100% landfill rate). As no material recovery or recycling is considered, no benefits or loads beyond the system boundary are declared in module D. |
|---|
Default scenario
| Name of the default scenario | Default End-of-Life Scenario |
|---|---|
| Description of the default scenario | The end-of-life scenarios are based on global average applications. Accordingly, steel components are assumed to have a 90% recycling rate and 10% disposal to landfill. The calcium sulphate core is assumed to be 100% disposed of in landfill. These assumptions reflect representative global waste management practices and are consistently applied within the life cycle assessment modelling framework. |
Module A4: Transport to the building site
| Explanatory name of the default scenario in module A4 | Delivery |
|---|---|
| Brief description of the default scenario in module A4 | Transportation is modelled by market mix using Euro 6 trucks and ships |
| Description of the default scenario in module A4 | The delivery scenario was developed based on actual market distribution data. The reference market is defined as global; therefore, transport modelling reflects international distribution patterns. Road transport constitutes the predominant mode, particularly for regional and continental deliveries from production facilities to distribution centers and final project sites. For intercontinental shipments, containerized sea freight is included in the model to represent overseas transport. Transport distances are based on representative average values reflecting typical global supply chains. Standard load factors, vehicle capacities, and fuel consumption rates are applied in accordance with commonly used LCA database assumptions. The impacts associated with fuel use, emissions, and infrastructure are included in the modelling of the transport stage. This approach ensures that the delivery scenario realistically represents global logistics conditions while maintaining methodological consistency within the life cycle assessment framework. |
Module A5: Installation in the building
| Explanatory name of the default scenario in module A5 | Installation |
|---|---|
| Brief description of the default scenario in module A5 | Packaging waste and 2% installation loss modelled with global average waste treatment |
| Description of the default scenario in module A5 | Packaging waste generated during installation, including associated transport and end-of-life treatment, is modelled using Ecoinvent v3.11 global market average datasets. The modelling approach reflects typical global waste management practices and includes the collection and transport of packaging materials to treatment facilities. A 2% product loss during installation is assumed to account for cutting losses, breakage, and handling-related damage. The environmental impacts associated with this product loss are included in the assessment. The resulting waste from installation losses is modelled using the same global average waste treatment assumptions, ensuring methodological consistency. Transport to waste treatment facilities and related emissions are included within the system boundary. Raised access floor system components (e.g., pedestals and stringers) are not included within the scope of this EPD; therefore, any ancillary material use related to these components is excluded, and electricity consumption during installation is considered minimal, as the system is installed manually without the need for energy-intensive equipment. This approach ensures that installation-related activities and waste generation are represented in a transparent and geographically consistent manner within the life cycle assessment framework. |
Module C: End-of-life
| Explanatory name of the default scenario in module C | End of Life |
|---|---|
| Brief description of the default scenario in module C | C1 manual deconstruction zero;C2 50 km transport;steel 90% recycled,uniboard landfill |
| Description of the default scenario in module C | C1 – Deconstruction and demolition Disassembly of the raised access floor system is assumed to be manual. Therefore, energy consumption in this module is considered negligible. C2 – Transport Transport of dismantled materials to waste treatment facilities is modelled using representative distances based on the PCR. Waste sent for incineration is assumed to travel an average of 130 km, while other waste streams are transported approximately 80 km. Standard freight assumptions, including typical vehicle types and load factors, are applied to reflect global average transport conditions. C3 – Waste processing for reuse, recovery, or recycling Steel components are assumed to be sent to recycling at a rate of 90%. Recycling process is modelled according to global average efficiencies. C4 – Disposal The remaining 10% of steel components are disposed of in landfill. The calcium sulphate core is assumed to be 100% disposed of in landfill. These end-of-life assumptions are consistently applied within the life cycle assessment modelling framework and reflect representative global waste management conditions. |
Module D: Beyond product life cycle
| Explanatory name of the default scenario in module D | Benefits |
|---|---|
| Brief description of the default scenario in module D | Steel/plastic recycling and plastic energy recovery avoid primary burdens. |
| Description of the default scenario in module D | Steel components recycled at a rate of 90% are assumed to displace primary steel production in subsequent product systems. No benefits are attributed to the calcium sulphate core, which is disposed of in landfill. All credits are calculated following EN 15804 requirements and reported separately from Modules A–C for transparency. |
| Module D information | Value | Unit |
|---|---|---|
| Recycled steel | 4.993 | kg |
Environmental performance
Mandatory environmental performance indicators according to EN 15804
| Impact category | Indicator | Unit | A1-A3 | A4 | A5 | B1 | B2 | B3 | B4 | B5 | B6 | B7 | C1 | C2 | C3 | C4 | D |
|---|---|---|---|---|---|---|---|---|---|---|---|---|---|---|---|---|---|
| Climate change - total | GWP-total | kg CO2 eq. | 3.21E+1 | 1.32E+1 | 1.41E+0 | ND | ND | ND | ND | ND | ND | ND | 0.00E+0 | 9.30E-1 | 5.13E-1 | 7.74E+0 | -4.05E+0 |
| Climate change - fossil | GWP-fossil | kg CO2 eq. | 3.80E+1 | 1.32E+1 | 1.07E+0 | ND | ND | ND | ND | ND | ND | ND | 0.00E+0 | 9.30E-1 | 5.12E-1 | 1.04E+0 | -4.08E+0 |
| Climate change - biogenic | GWP-biogenic | kg CO2 eq. | -5.95E+0 | 8.64E-3 | 3.37E-1 | ND | ND | ND | ND | ND | ND | ND | 0.00E+0 | 3.08E-4 | 2.20E-4 | 6.70E+0 | 3.10E-2 |
| Climate change - land use and land-use change | GWP-luluc | kg CO2 eq. | 4.05E-2 | 4.56E-3 | 9.50E-4 | ND | ND | ND | ND | ND | ND | ND | 0.00E+0 | 4.26E-4 | 9.30E-5 | 9.36E-4 | 3.56E-4 |
| Ozone depletion | ODP | kg CFC-11 eq. | 6.37E-7 | 2.82E-7 | 1.90E-8 | ND | ND | ND | ND | ND | ND | ND | 0.00E+0 | 1.26E-8 | 7.45E-9 | 1.96E-8 | -6.00E-9 |
| Acidification | AP | mol H+ eq. | 8.47E-1 | 4.49E-2 | 2.36E-2 | ND | ND | ND | ND | ND | ND | ND | 0.00E+0 | 2.23E-3 | 4.51E-3 | 1.62E+0 | -1.64E-2 |
| Eutrophication aquatic freshwater | EP-freshwater | kg P eq. | 2.08E-3 | 9.58E-5 | 4.43E-5 | ND | ND | ND | ND | ND | ND | ND | 0.00E+0 | 1.15E-5 | 2.81E-6 | 1.54E-5 | 3.69E-4 |
| Eutrophication aquatic marine | EP-marine | kg N eq. | 6.07E-2 | 1.08E-2 | 1.56E-3 | ND | ND | ND | ND | ND | ND | ND | 0.00E+0 | 4.94E-4 | 2.06E-3 | 3.15E-3 | -2.05E-3 |
| Eutrophication terrestrial | EP-terrestrial | mol N eq. | 3.36E+0 | 1.20E-1 | 7.09E-2 | ND | ND | ND | ND | ND | ND | ND | 0.00E+0 | 5.53E-3 | 2.26E-2 | 2.49E-2 | -4.04E-2 |
| Photochemical ozone formation | POCP | kg NMVOC eq. | 1.51E-1 | 5.62E-2 | 5.03E-3 | ND | ND | ND | ND | ND | ND | ND | 0.00E+0 | 3.01E-3 | 6.77E-3 | 1.07E-1 | -1.17E-2 |
| Depletion of abiotic resources - minerals and metals | ADP-minerals&metals1 | kg Sb eq. | 4.26E-3 | 4.48E-5 | 8.62E-5 | ND | ND | ND | ND | ND | ND | ND | 0.00E+0 | 3.19E-6 | 3.07E-7 | 2.71E-6 | -7.46E-5 |
| Depletion of abiotic resources - fossil fuels | ADP-fossil1 | MJ, net calorific value | 5.17E+2 | 1.86E+2 | 1.46E+1 | ND | ND | ND | ND | ND | ND | ND | 0.00E+0 | 1.29E+1 | 6.68E+0 | 1.81E+1 | -3.54E+1 |
| Water use | WDP1 | m3 world eq. deprived | 1.85E+1 | 9.68E-1 | 4.02E-1 | ND | ND | ND | ND | ND | ND | ND | 0.00E+0 | 6.93E-2 | 2.19E-2 | 7.90E-1 | 2.78E-1 |
| Acronyms | GWP-fossil = Global Warming Potential fossil fuels; GWP-biogenic = Global Warming Potential biogenic; GWP-luluc = Global Warming Potential land use and land use change; ODP = Depletion potential of the stratospheric ozone layer; AP = Acidification potential, Accumulated Exceedance; EP-freshwater = Eutrophication potential, fraction of nutrients reaching freshwater end compartment; EP-marine = Eutrophication potential, fraction of nutrients reaching marine end compartment; EP-terrestrial = Eutrophication potential, Accumulated Exceedance; POCP = Formation potential of tropospheric ozone; ADP-minerals&metals = Abiotic depletion potential for non-fossil resources; ADP-fossil = Abiotic depletion for fossil resources potential; WDP = Water (user) deprivation potential, deprivation-weighted water consumption | ||||||||||||||||
| General disclaimer | The results of the end-of-life stage (modules C1-C4) should be considered when using the results of the product stage (modules A1-A3/A1-A5 for services). | ||||||||||||||||
| Disclaimer 1 | The results of this environmental impact indicator shall be used with care as the uncertainties of these results are high or as there is limited experience with the indicator | ||||||||||||||||
Additional mandatory environmental performance indicators
| Impact category | Indicator | Unit | A1-A3 | A4 | A5 | B1 | B2 | B3 | B4 | B5 | B6 | B7 | C1 | C2 | C3 | C4 | D |
|---|---|---|---|---|---|---|---|---|---|---|---|---|---|---|---|---|---|
| Climate change - GWP-GHG | GWP-GHG1 | kg CO2 eq. | 3.97E+1 | 1.32E+1 | 2.49E-1 | ND | ND | ND | ND | ND | ND | ND | 0.00E+0 | 9.30E-1 | 5.13E-1 | 1.04E+0 | -4.05E+0 |
| Acronyms | GWP-GHG = Global warming potential greenhouse gas. | ||||||||||||||||
| General disclaimer | The results of the end-of-life stage (modules C1-C4) should be considered when using the results of the product stage (modules A1-A3/A1-A5 for services). | ||||||||||||||||
| Disclaimer 1 | The GWP-GHG indicator is termed GWP-IOBC/GHG in the ILCD+EPD+ data format. The indicator accounts for all greenhouse gases except biogenic carbon dioxide uptake and emissions and biogenic carbon stored in the product. As such, the indicator is identical to GWP-total except that the CF for biogenic CO2 is set to zero. | ||||||||||||||||
Additional voluntary environmental performance indicators according to EN 15804
| Impact category | Indicator | Unit | A1-A3 | A4 | A5 | B1 | B2 | B3 | B4 | B5 | B6 | B7 | C1 | C2 | C3 | C4 | D |
|---|---|---|---|---|---|---|---|---|---|---|---|---|---|---|---|---|---|
| Particulate matter emissions | PM | Disease incidence | 9.55E-6 | 9.55E-7 | 2.26E-7 | ND | ND | ND | ND | ND | ND | ND | 0.00E+0 | 6.74E-8 | 1.26E-7 | 1.34E-6 | -3.38E-7 |
| Ionizing radiation - human health | IRP1 | kBq U235 eq. | 9.73E-1 | 7.93E-2 | 2.13E-2 | ND | ND | ND | ND | ND | ND | ND | 0.00E+0 | 4.08E-3 | 2.13E-3 | 9.26E-3 | 1.31E-2 |
| Eco-toxicity - freshwater | ETP-fw2 | CTUe | 9.79E+2 | 2.45E+1 | 2.05E+1 | ND | ND | ND | ND | ND | ND | ND | 0.00E+0 | 2.37E+0 | 4.02E-1 | 1.48E+2 | -7.69E+0 |
| Human toxicity - cancer effects | HTP-c2 | CTUh | 5.51E-8 | 2.24E-9 | 1.22E-9 | ND | ND | ND | ND | ND | ND | ND | 0.00E+0 | 1.54E-10 | 5.42E-11 | 1.68E-9 | 2.25E-9 |
| Human toxicity - non-cancer effects | HTP-nc2 | CTUh | 1.02E-6 | 1.14E-7 | 2.53E-8 | ND | ND | ND | ND | ND | ND | ND | 0.00E+0 | 8.07E-9 | 9.92E-10 | 1.25E-7 | 3.58E-7 |
| Land-use related impacts/soil quality | SQP2 | Dimensionless | 2.37E+2 | 1.08E+2 | 7.70E+0 | ND | ND | ND | ND | ND | ND | ND | 0.00E+0 | 7.69E+0 | 5.89E-1 | 3.11E+1 | -1.71E+1 |
| Acronyms | PM = Potential incidence of disease due to particulate matter emissions; IRP = Potential human exposure efficiency relative to U235; ETP-fw = Potential comparative toxic unit for ecosystems; HTP-c = Potential comparative toxic unit for humans; HTP-nc = Potential comparative toxic unit for humans; SQP = Potential soil quality index. | ||||||||||||||||
| General disclaimer | The results of the end-of-life stage (modules C1-C4) should be considered when using the results of the product stage (modules A1-A3/A1-A5 for services). | ||||||||||||||||
| Disclaimer 1 | This impact category deals mainly with the eventual impact of low dose ionizing radiation on human health of the nuclear fuel cycle. It does not consider effects due to possible nuclear accidents, occupational exposure nor due to radioactive waste disposal in underground facilities. Potential ionizing radiation from the soil, from radon and from some construction materials is also not measured by this indicator. | ||||||||||||||||
| Disclaimer 2 | The results of this environmental impact indicator shall be used with care as the uncertainties of these results are high or as there is limited experience with the indicator. | ||||||||||||||||
Resource use indicators according to EN 15804
| Indicator | Unit | A1-A3 | A4 | A5 | B1 | B2 | B3 | B4 | B5 | B6 | B7 | C1 | C2 | C3 | C4 | D |
|---|---|---|---|---|---|---|---|---|---|---|---|---|---|---|---|---|
| PERE | MJ, net calorific value | 8.03E+1 | 3.00E+0 | 1.12E+1 | ND | ND | ND | ND | ND | ND | ND | 0.00E+0 | 1.81E-1 | 8.26E-2 | 6.53E+1 | -6.67E+0 |
| PERM | MJ, net calorific value | 7.29E+1 | 0.00E+0 | -8.02E+0 | ND | ND | ND | ND | ND | ND | ND | 0.00E+0 | 0.00E+0 | 0.00E+0 | -6.49E+1 | 0.00E+0 |
| PERT | MJ, net calorific value | 1.53E+2 | 3.00E+0 | 3.13E+0 | ND | ND | ND | ND | ND | ND | ND | 0.00E+0 | 1.81E-1 | 8.26E-2 | 4.04E-1 | -6.67E+0 |
| PENRE | MJ, net calorific value | 5.17E+2 | 1.86E+2 | 1.59E+1 | ND | ND | ND | ND | ND | ND | ND | 0.00E+0 | 1.29E+1 | 6.68E+0 | 2.25E+1 | -3.54E+1 |
| PENRM | MJ, net calorific value | 5.63E+0 | 0.00E+0 | -1.24E+0 | ND | ND | ND | ND | ND | ND | ND | 0.00E+0 | 0.00E+0 | 0.00E+0 | -4.39E+0 | 0.00E+0 |
| PENRT | MJ, net calorific value | 5.22E+2 | 1.86E+2 | 1.47E+1 | ND | ND | ND | ND | ND | ND | ND | 0.00E+0 | 1.29E+1 | 6.68E+0 | 1.81E+1 | -3.54E+1 |
| SM | kg | 1.06E+1 | 1.79E-1 | 1.95E-1 | ND | ND | ND | ND | ND | ND | ND | 0.00E+0 | 9.43E-3 | 4.31E-3 | 1.51E-2 | 4.99E+0 |
| RSF | MJ, net calorific value | 4.68E-1 | 4.14E-2 | 1.03E-2 | ND | ND | ND | ND | ND | ND | ND | 0.00E+0 | 1.12E-3 | 7.03E-4 | 2.51E-3 | -2.28E-3 |
| NRSF | MJ, net calorific value | 0.00E+0 | 0.00E+0 | 0.00E+0 | ND | ND | ND | ND | ND | ND | ND | 0.00E+0 | 0.00E+0 | 0.00E+0 | 0.00E+0 | 0.00E+0 |
| FW | m3 | 3.48E-1 | 2.23E-2 | 7.04E-3 | ND | ND | ND | ND | ND | ND | ND | 0.00E+0 | 1.78E-3 | 5.36E-4 | -1.97E-1 | -1.59E-1 |
| Acronyms | PERE = Use of renewable primary energy excluding renewable primary energy resources used as raw materials; PERM = Use of renewable primary energy resources used as raw materials; PERT = Total use of renewable primary energy resources; PENRE = Use of non-renewable primary energy excluding non-renewable primary energy resources used as raw materials; PENRM = Use of non-renewable primary energy resources used as raw materials; PENRT = Total use of non-renewable primary energy re-sources; SM = Use of secondary material; RSF = Use of renewable secondary fuels; NRSF = Use of non-renewable secondary fuels; FW = Use of net fresh water. | |||||||||||||||
| General disclaimer | The results of the end-of-life stage (modules C1-C4) should be considered when using the results of the product stage (modules A1-A3/A1-A5 for services). | |||||||||||||||
Waste indicators according to EN 15804
| Indicator | Unit | A1-A3 | A4 | A5 | B1 | B2 | B3 | B4 | B5 | B6 | B7 | C1 | C2 | C3 | C4 | D |
|---|---|---|---|---|---|---|---|---|---|---|---|---|---|---|---|---|
| HWD | kg | 7.38E+0 | 1.92E-1 | 1.53E-1 | ND | ND | ND | ND | ND | ND | ND | 0.00E+0 | 2.18E-2 | 6.81E-3 | 7.87E-2 | -2.38E+0 |
| NHWD | kg | 7.49E+1 | 2.02E+0 | 2.70E+0 | ND | ND | ND | ND | ND | ND | ND | 0.00E+0 | 1.26E-1 | 4.43E-2 | 1.48E+2 | 7.42E+1 |
| RWD | kg | 6.67E-4 | 5.40E-5 | 1.46E-5 | ND | ND | ND | ND | ND | ND | ND | 0.00E+0 | 2.57E-6 | 1.35E-6 | 5.83E-6 | 7.34E-6 |
| Acronyms | HWD = Hazardous waste disposed; NHWD = Non-hazardous waste disposed; RWD = Radioactive waste disposed. | |||||||||||||||
| General disclaimer | The results of the end-of-life stage (modules C1-C4) should be considered when using the results of the product stage (modules A1-A3/A1-A5 for services). | |||||||||||||||
Output flow indicators according to EN 15804
| Indicator | Unit | A1-A3 | A4 | A5 | B1 | B2 | B3 | B4 | B5 | B6 | B7 | C1 | C2 | C3 | C4 | D |
|---|---|---|---|---|---|---|---|---|---|---|---|---|---|---|---|---|
| CRU | kg | 0.00E+0 | 0.00E+0 | 0.00E+0 | ND | ND | ND | ND | ND | ND | ND | 0.00E+0 | 0.00E+0 | 0.00E+0 | 0.00E+0 | 0.00E+0 |
| MFR | kg | 3.14E+0 | 1.68E-1 | 6.70E-2 | ND | ND | ND | ND | ND | ND | ND | 0.00E+0 | 8.35E-3 | 7.80E+0 | 9.82E-3 | -1.23E+0 |
| MER | kg | 0.00E+0 | 0.00E+0 | 0.00E+0 | ND | ND | ND | ND | ND | ND | ND | 0.00E+0 | 0.00E+0 | 0.00E+0 | 0.00E+0 | 0.00E+0 |
| EEE | MJ, net calorific value | 1.94E+0 | 3.51E-2 | 4.02E-2 | ND | ND | ND | ND | ND | ND | ND | 0.00E+0 | 1.07E-3 | 5.97E-4 | 4.45E-2 | 1.21E-2 |
| EET | MJ, net calorific value | 2.31E+0 | 4.22E-2 | 4.72E-2 | ND | ND | ND | ND | ND | ND | ND | 0.00E+0 | 1.90E-3 | 1.55E-4 | 7.27E-3 | -5.39E-2 |
| Acronyms | CRU = Components for re-use; MFR = Materials for recycling; MER = Materials for energy recovery; EEE = Exported electrical energy; EET = Exported thermal energy. | |||||||||||||||
| General disclaimer | The results of the end-of-life stage (modules C1-C4) should be considered when using the results of the product stage (modules A1-A3/A1-A5 for services). | |||||||||||||||
Results for additional scenarios for modules A4-C4
| Additional scenario | Steel: 100% Recycling, Uniboard (gypsum): 100% Landfill |
|---|
| Impact category | Indicator | Unit | A1-A3 | A4 | A5 | B1 | B2 | B3 | B4 | B5 | B6 | B7 | C1 | C2 | C3 | C4 | D |
|---|---|---|---|---|---|---|---|---|---|---|---|---|---|---|---|---|---|
| Global warming potential – total | GWP-total | kg CO2 eq. | 3.21E+1 | 1.32E+1 | 1.41E+0 | ND | ND | ND | ND | ND | ND | ND | 0.00E+0 | 9.30E-1 | 5.70E-1 | 7.73E+0 | -4.50E+0 |
| Global warming potential – fossil fuels | GWP-fossil | kg CO2 eq. | 3.80E+1 | 1.32E+1 | 1.07E+0 | ND | ND | ND | ND | ND | ND | ND | 0.00E+0 | 9.30E-1 | 5.69E-1 | 1.03E+0 | -4.53E+0 |
| Global warming potential – biogenic | GWP-biogenic | kg CO2 eq. | -5.95E+0 | 8.64E-3 | 3.37E-1 | ND | ND | ND | ND | ND | ND | ND | 0.00E+0 | 3.08E-4 | 2.44E-4 | 6.70E+0 | 3.44E-2 |
| Global warming potential – land use and land use change | GWP-luluc | kg CO2 eq. | 4.05E-2 | 4.56E-3 | 9.50E-4 | ND | ND | ND | ND | ND | ND | ND | 0.00E+0 | 4.26E-4 | 1.03E-4 | 9.33E-4 | 3.97E-4 |
| Depletion potential of the stratospheric ozone layer | ODP | kg CFC-11 eq. | 6.37E-7 | 2.82E-7 | 1.90E-8 | ND | ND | ND | ND | ND | ND | ND | 0.00E+0 | 1.26E-8 | 8.28E-9 | 1.95E-8 | -6.64E-9 |
| Acidification potential, accumulated exceedance | AP | mol H+ eq. | 8.47E-1 | 4.49E-2 | 2.36E-2 | ND | ND | ND | ND | ND | ND | ND | 0.00E+0 | 2.23E-3 | 5.01E-3 | 1.62E+0 | -1.82E-2 |
| Eutrophication potential – freshwater | EP-freshwater | kg P eq. | 2.08E-3 | 9.58E-5 | 4.43E-5 | ND | ND | ND | ND | ND | ND | ND | 0.00E+0 | 1.15E-5 | 3.12E-6 | 1.53E-5 | 4.10E-4 |
| Eutrophication potential – marine | EP-marine | kg N eq. | 6.07E-2 | 1.08E-2 | 1.56E-3 | ND | ND | ND | ND | ND | ND | ND | 0.00E+0 | 4.94E-4 | 2.29E-3 | 3.13E-3 | -2.28E-3 |
| Eutrophication potential – terrestrial | EP-terrestrial | mol N eq. | 3.36E+0 | 1.20E-1 | 7.09E-2 | ND | ND | ND | ND | ND | ND | ND | 0.00E+0 | 5.53E-3 | 2.51E-2 | 2.47E-2 | -4.49E-2 |
| Photochemical ozone creation potential | POCP | kg NMVOC eq. | 1.51E-1 | 5.62E-2 | 5.03E-3 | ND | ND | ND | ND | ND | ND | ND | 0.00E+0 | 3.01E-3 | 7.52E-3 | 1.07E-1 | -1.29E-2 |
| Abiotic depletion potential – non-fossil resources | ADPE | kg Sb eq. | 4.26E-3 | 4.48E-5 | 8.62E-5 | ND | ND | ND | ND | ND | ND | ND | 0.00E+0 | 3.19E-6 | 3.42E-7 | 2.70E-6 | -8.29E-5 |
| Abiotic depletion potential – fossil resources | ADPF | MJ, net calorific value | 5.17E+2 | 1.86E+2 | 1.46E+1 | ND | ND | ND | ND | ND | ND | ND | 0.00E+0 | 1.29E+1 | 7.42E+0 | 1.80E+1 | -3.94E+1 |
| Water deprivation potential | WDP | m3 world eq. deprived | 1.85E+1 | 9.68E-1 | 4.02E-1 | ND | ND | ND | ND | ND | ND | ND | 0.00E+0 | 6.93E-2 | 2.43E-2 | 7.84E-1 | 3.09E-1 |
| Global warming potential | GWP-GHG | kg CO2 eq. | 3.97E+1 | 1.32E+1 | 2.49E-1 | ND | ND | ND | ND | ND | ND | ND | 0.00E+0 | 9.30E-1 | 5.70E-1 | 1.04E+0 | -4.50E+0 |
| Particulate matter emissions | PM | Disease incidence | 9.55E-6 | 9.55E-7 | 2.26E-7 | ND | ND | ND | ND | ND | ND | ND | 0.00E+0 | 6.74E-8 | 1.41E-7 | 1.34E-6 | -3.76E-7 |
| Ionizing radiation, human health | IRP | kBq U235 eq. | 9.73E-1 | 7.93E-2 | 2.13E-2 | ND | ND | ND | ND | ND | ND | ND | 0.00E+0 | 4.08E-3 | 2.36E-3 | 9.23E-3 | 1.46E-2 |
| Eco-toxicity – freshwater | ETP-fw | CTUe | 9.79E+2 | 2.45E+1 | 2.05E+1 | ND | ND | ND | ND | ND | ND | ND | 0.00E+0 | 2.37E+0 | 4.46E-1 | 1.48E+2 | -8.54E+0 |
| Human toxicity, cancer effect | HTP-c | CTUh | 5.51E-8 | 2.24E-9 | 1.22E-9 | ND | ND | ND | ND | ND | ND | ND | 0.00E+0 | 1.54E-10 | 6.02E-11 | 1.68E-9 | 2.50E-9 |
| Human toxicity, non-cancer effects | HTP-nc | CTUh | 1.02E-6 | 1.14E-7 | 2.53E-8 | ND | ND | ND | ND | ND | ND | ND | 0.00E+0 | 8.07E-9 | 1.10E-9 | 1.25E-7 | 3.97E-7 |
| Land use related impacts / Soil quality | SQP | dimensionless | 2.37E+2 | 1.08E+2 | 7.70E+0 | ND | ND | ND | ND | ND | ND | ND | 0.00E+0 | 7.69E+0 | 6.54E-1 | 3.08E+1 | -1.90E+1 |
| Use of renewable primary energy as energy carrier | PERE | MJ, net calorific value | 8.03E+1 | 3.00E+0 | 1.12E+1 | ND | ND | ND | ND | ND | ND | ND | 0.00E+0 | 1.81E-1 | 9.18E-2 | 6.53E+1 | -7.41E+0 |
| Use of renewable primary energy resources used as raw materials | PERM) | MJ, net calorific value | 7.29E+1 | 0.00E+0 | -8.02E+0 | ND | ND | ND | ND | ND | ND | ND | 0.00E+0 | 0.00E+0 | 0.00E+0 | -6.49E+1 | 0.00E+0 |
| Total use of renewable primary energy | PERT | MJ, net calorific value | 1.53E+2 | 3.00E+0 | 3.13E+0 | ND | ND | ND | ND | ND | ND | ND | 0.00E+0 | 1.81E-1 | 9.18E-2 | 4.03E-1 | -7.41E+0 |
| Use of non renewable primary energy as energy carrier | PENRE | MJ, net calorific value | 5.17E+2 | 1.86E+2 | 1.59E+1 | ND | ND | ND | ND | ND | ND | ND | 0.00E+0 | 1.29E+1 | 7.42E+0 | 2.24E+1 | -3.94E+1 |
| Use of non renewable primary energy resources used as raw materials | PENRM | MJ, net calorific value | 5.63E+0 | 0.00E+0 | -1.24E+0 | ND | ND | ND | ND | ND | ND | ND | 0.00E+0 | 0.00E+0 | 0.00E+0 | -4.39E+0 | 0.00E+0 |
| Total use of non renewable primary energy resources | PENRT | MJ, net calorific value | 5.22E+2 | 1.86E+2 | 1.47E+1 | ND | ND | ND | ND | ND | ND | ND | 0.00E+0 | 1.29E+1 | 7.42E+0 | 1.80E+1 | -3.94E+1 |
| Use of secondary material | SM | kg | 1.06E+1 | 1.79E-1 | 1.95E-1 | ND | ND | ND | ND | ND | ND | ND | 0.00E+0 | 9.43E-3 | 4.79E-3 | 1.51E-2 | 5.55E+0 |
| Use of renewable secondary fuels | RSF | MJ, net calorific value | 4.68E-1 | 4.14E-2 | 1.03E-2 | ND | ND | ND | ND | ND | ND | ND | 0.00E+0 | 1.12E-3 | 7.81E-4 | 2.50E-3 | -2.53E-3 |
| Use of non-renewable secondary fuels | NRSF | MJ, net calorific value | 0.00E+0 | 0.00E+0 | 0.00E+0 | ND | ND | ND | ND | ND | ND | ND | 0.00E+0 | 0.00E+0 | 0.00E+0 | 0.00E+0 | 0.00E+0 |
| Net use of fresh water | FW | m3 | 3.48E-1 | 2.23E-2 | 7.04E-3 | ND | ND | ND | ND | ND | ND | ND | 0.00E+0 | 1.78E-3 | 5.96E-4 | -1.97E-1 | -1.76E-1 |
| Hazardous waste disposed | HWD | kg | 7.38E+0 | 1.92E-1 | 1.53E-1 | ND | ND | ND | ND | ND | ND | ND | 0.00E+0 | 2.18E-2 | 7.56E-3 | 7.86E-2 | -2.64E+0 |
| Non-hazardous waste disposed | NHWD | kg | 7.49E+1 | 2.02E+0 | 2.70E+0 | ND | ND | ND | ND | ND | ND | ND | 0.00E+0 | 1.26E-1 | 4.93E-2 | 1.48E+2 | 8.25E+1 |
| Radioactive waste disposed | RWD | kg | 6.67E-4 | 5.40E-5 | 1.46E-5 | ND | ND | ND | ND | ND | ND | ND | 0.00E+0 | 2.57E-6 | 1.51E-6 | 5.82E-6 | 8.16E-6 |
| Components for re-use | CRU | kg | 0.00E+0 | 0.00E+0 | 0.00E+0 | ND | ND | ND | ND | ND | ND | ND | 0.00E+0 | 0.00E+0 | 0.00E+0 | 0.00E+0 | 0.00E+0 |
| Materials for recycling | MFR | kg | 3.14E+0 | 1.68E-1 | 6.70E-2 | ND | ND | ND | ND | ND | ND | ND | 0.00E+0 | 8.35E-3 | 8.67E+0 | 9.77E-3 | -1.37E+0 |
| Materials for energy recovery | MER | kg | 0.00E+0 | 0.00E+0 | 0.00E+0 | ND | ND | ND | ND | ND | ND | ND | 0.00E+0 | 0.00E+0 | 0.00E+0 | 0.00E+0 | 0.00E+0 |
| Exported electrical energy | EEE | MJ, net calorific value | 1.94E+0 | 3.51E-2 | 4.02E-2 | ND | ND | ND | ND | ND | ND | ND | 0.00E+0 | 1.07E-3 | 6.64E-4 | 4.44E-2 | 1.35E-2 |
| Exported thermal energy | EET | MJ, net calorific value | 2.31E+0 | 4.22E-2 | 4.72E-2 | ND | ND | ND | ND | ND | ND | ND | 0.00E+0 | 1.90E-3 | 1.72E-4 | 7.26E-3 | -5.98E-2 |
| Acronyms | |||||||||||||||||
| Disclaimers | |||||||||||||||||
| General disclaimer | The results of the end-of-life stage (modules C1-C4) should be considered when using the results of the product stage (modules A1-A3/A1-A5 for services). | ||||||||||||||||
Results for additional scenarios for modules A4-C4
| Additional scenario | Steel: 100% Landfill, Uniboard (gypsum): 100% Landfill |
|---|
| Impact category | Indicator | Unit | A1-A3 | A4 | A5 | B1 | B2 | B3 | B4 | B5 | B6 | B7 | C1 | C2 | C3 | C4 | D |
|---|---|---|---|---|---|---|---|---|---|---|---|---|---|---|---|---|---|
| Global warming potential – total | GWP-total | kg CO2 eq. | 3.21E+1 | 1.32E+1 | 1.41E+0 | ND | ND | ND | ND | ND | ND | ND | 0.00E+0 | 9.30E-1 | 0.00E+0 | 7.79E+0 | 0.00E+0 |
| Global warming potential – fossil fuels | GWP-fossil | kg CO2 eq. | 3.80E+1 | 1.32E+1 | 1.07E+0 | ND | ND | ND | ND | ND | ND | ND | 0.00E+0 | 9.30E-1 | 0.00E+0 | 1.09E+0 | 0.00E+0 |
| Global warming potential – biogenic | GWP-biogenic | kg CO2 eq. | -5.95E+0 | 8.64E-3 | 3.37E-1 | ND | ND | ND | ND | ND | ND | ND | 0.00E+0 | 3.08E-4 | 0.00E+0 | 6.70E+0 | 0.00E+0 |
| Global warming potential – land use and land use change | GWP-luluc | kg CO2 eq. | 4.05E-2 | 4.56E-3 | 9.50E-4 | ND | ND | ND | ND | ND | ND | ND | 0.00E+0 | 4.26E-4 | 0.00E+0 | 9.64E-4 | 0.00E+0 |
| Depletion potential of the stratospheric ozone layer | ODP | kg CFC-11 eq. | 6.37E-7 | 2.82E-7 | 1.90E-8 | ND | ND | ND | ND | ND | ND | ND | 0.00E+0 | 1.26E-8 | 0.00E+0 | 2.10E-8 | 0.00E+0 |
| Acidification potential, accumulated exceedance | AP | mol H+ eq. | 8.47E-1 | 4.49E-2 | 2.36E-2 | ND | ND | ND | ND | ND | ND | ND | 0.00E+0 | 2.23E-3 | 0.00E+0 | 1.62E+0 | 0.00E+0 |
| Eutrophication potential – freshwater | EP-freshwater | kg P eq. | 2.08E-3 | 9.58E-5 | 4.43E-5 | ND | ND | ND | ND | ND | ND | ND | 0.00E+0 | 1.15E-5 | 0.00E+0 | 1.58E-5 | 0.00E+0 |
| Eutrophication potential – marine | EP-marine | kg N eq. | 6.07E-2 | 1.08E-2 | 1.56E-3 | ND | ND | ND | ND | ND | ND | ND | 0.00E+0 | 4.94E-4 | 0.00E+0 | 3.28E-3 | 0.00E+0 |
| Eutrophication potential – terrestrial | EP-terrestrial | mol N eq. | 3.36E+0 | 1.20E-1 | 7.09E-2 | ND | ND | ND | ND | ND | ND | ND | 0.00E+0 | 5.53E-3 | 0.00E+0 | 2.63E-2 | 0.00E+0 |
| Photochemical ozone creation potential | POCP | kg NMVOC eq. | 1.51E-1 | 5.62E-2 | 5.03E-3 | ND | ND | ND | ND | ND | ND | ND | 0.00E+0 | 3.01E-3 | 0.00E+0 | 1.08E-1 | 0.00E+0 |
| Abiotic depletion potential – non-fossil resources | ADPE | kg Sb eq. | 4.26E-3 | 4.48E-5 | 8.62E-5 | ND | ND | ND | ND | ND | ND | ND | 0.00E+0 | 3.19E-6 | 0.00E+0 | 2.78E-6 | 0.00E+0 |
| Abiotic depletion potential – fossil resources | ADPF | MJ, net calorific value | 5.17E+2 | 1.86E+2 | 1.46E+1 | ND | ND | ND | ND | ND | ND | ND | 0.00E+0 | 1.29E+1 | 0.00E+0 | 1.93E+1 | 0.00E+0 |
| Water deprivation potential | WDP | m3 world eq. deprived | 1.85E+1 | 9.68E-1 | 4.02E-1 | ND | ND | ND | ND | ND | ND | ND | 0.00E+0 | 6.93E-2 | 0.00E+0 | 8.42E-1 | 0.00E+0 |
| Global warming potential | GWP-GHG | kg CO2 eq. | 3.97E+1 | 1.32E+1 | 2.49E-1 | ND | ND | ND | ND | ND | ND | ND | 0.00E+0 | 9.30E-1 | 0.00E+0 | 1.09E+0 | 0.00E+0 |
| Particulate matter emissions | PM | Disease incidence | 9.55E-6 | 9.55E-7 | 2.26E-7 | ND | ND | ND | ND | ND | ND | ND | 0.00E+0 | 6.74E-8 | 0.00E+0 | 1.35E-6 | 0.00E+0 |
| Ionizing radiation, human health | IRP | kBq U235 eq. | 9.73E-1 | 7.93E-2 | 2.13E-2 | ND | ND | ND | ND | ND | ND | ND | 0.00E+0 | 4.08E-3 | 0.00E+0 | 9.54E-3 | 0.00E+0 |
| Eco-toxicity – freshwater | ETP-fw | CTUe | 9.79E+2 | 2.45E+1 | 2.05E+1 | ND | ND | ND | ND | ND | ND | ND | 0.00E+0 | 2.37E+0 | 0.00E+0 | 1.48E+2 | 0.00E+0 |
| Human toxicity, cancer effect | HTP-c | CTUh | 5.51E-8 | 2.24E-9 | 1.22E-9 | ND | ND | ND | ND | ND | ND | ND | 0.00E+0 | 1.54E-10 | 0.00E+0 | 1.69E-9 | 0.00E+0 |
| Human toxicity, non-cancer effects | HTP-nc | CTUh | 1.02E-6 | 1.14E-7 | 2.53E-8 | ND | ND | ND | ND | ND | ND | ND | 0.00E+0 | 8.07E-9 | 0.00E+0 | 1.25E-7 | 0.00E+0 |
| Land use related impacts / Soil quality | SQP | dimensionless | 2.37E+2 | 1.08E+2 | 7.70E+0 | ND | ND | ND | ND | ND | ND | ND | 0.00E+0 | 7.69E+0 | 0.00E+0 | 3.35E+1 | 0.00E+0 |
| Use of renewable primary energy as energy carrier | PERE | MJ, net calorific value | 8.03E+1 | 3.00E+0 | 1.12E+1 | ND | ND | ND | ND | ND | ND | ND | 0.00E+0 | 1.81E-1 | 0.00E+0 | 6.53E+1 | 0.00E+0 |
| Use of renewable primary energy resources used as raw materials | PERM) | MJ, net calorific value | 7.29E+1 | 0.00E+0 | -8.02E+0 | ND | ND | ND | ND | ND | ND | ND | 0.00E+0 | 0.00E+0 | 0.00E+0 | -6.49E+1 | 0.00E+0 |
| Total use of renewable primary energy | PERT | MJ, net calorific value | 1.53E+2 | 3.00E+0 | 3.13E+0 | ND | ND | ND | ND | ND | ND | ND | 0.00E+0 | 1.81E-1 | 0.00E+0 | 4.15E-1 | 0.00E+0 |
| Use of non renewable primary energy as energy carrier | PENRE | MJ, net calorific value | 5.17E+2 | 1.86E+2 | 1.59E+1 | ND | ND | ND | ND | ND | ND | ND | 0.00E+0 | 1.29E+1 | 0.00E+0 | 2.37E+1 | 0.00E+0 |
| Use of non renewable primary energy resources used as raw materials | PENRM | MJ, net calorific value | 5.63E+0 | 0.00E+0 | -1.24E+0 | ND | ND | ND | ND | ND | ND | ND | 0.00E+0 | 0.00E+0 | 0.00E+0 | -4.39E+0 | 0.00E+0 |
| Total use of non renewable primary energy resources | PENRT | MJ, net calorific value | 5.22E+2 | 1.86E+2 | 1.47E+1 | ND | ND | ND | ND | ND | ND | ND | 0.00E+0 | 1.29E+1 | 0.00E+0 | 1.93E+1 | 0.00E+0 |
| Use of secondary material | SM | kg | 1.06E+1 | 1.79E-1 | 1.95E-1 | ND | ND | ND | ND | ND | ND | ND | 0.00E+0 | 9.43E-3 | 0.00E+0 | 1.57E-2 | 0.00E+0 |
| Use of renewable secondary fuels | RSF | MJ, net calorific value | 4.68E-1 | 4.14E-2 | 1.03E-2 | ND | ND | ND | ND | ND | ND | ND | 0.00E+0 | 1.12E-3 | 0.00E+0 | 2.61E-3 | 0.00E+0 |
| Use of non-renewable secondary fuels | NRSF | MJ, net calorific value | 0.00E+0 | 0.00E+0 | 0.00E+0 | ND | ND | ND | ND | ND | ND | ND | 0.00E+0 | 0.00E+0 | 0.00E+0 | 0.00E+0 | 0.00E+0 |
| Net use of fresh water | FW | m3 | 3.48E-1 | 2.23E-2 | 7.04E-3 | ND | ND | ND | ND | ND | ND | ND | 0.00E+0 | 1.78E-3 | 0.00E+0 | -1.96E-1 | 0.00E+0 |
| Hazardous waste disposed | HWD | kg | 7.38E+0 | 1.92E-1 | 1.53E-1 | ND | ND | ND | ND | ND | ND | ND | 0.00E+0 | 2.18E-2 | 0.00E+0 | 7.97E-2 | 0.00E+0 |
| Non-hazardous waste disposed | NHWD | kg | 7.49E+1 | 2.02E+0 | 2.70E+0 | ND | ND | ND | ND | ND | ND | ND | 0.00E+0 | 1.26E-1 | 0.00E+0 | 1.48E+2 | 0.00E+0 |
| Radioactive waste disposed | RWD | kg | 6.67E-4 | 5.40E-5 | 1.46E-5 | ND | ND | ND | ND | ND | ND | ND | 0.00E+0 | 2.57E-6 | 0.00E+0 | 6.01E-6 | 0.00E+0 |
| Components for re-use | CRU | kg | 0.00E+0 | 0.00E+0 | 0.00E+0 | ND | ND | ND | ND | ND | ND | ND | 0.00E+0 | 0.00E+0 | 0.00E+0 | 0.00E+0 | 0.00E+0 |
| Materials for recycling | MFR | kg | 3.14E+0 | 1.68E-1 | 6.70E-2 | ND | ND | ND | ND | ND | ND | ND | 0.00E+0 | 8.35E-3 | 0.00E+0 | 1.03E-2 | 0.00E+0 |
| Materials for energy recovery | MER | kg | 0.00E+0 | 0.00E+0 | 0.00E+0 | ND | ND | ND | ND | ND | ND | ND | 0.00E+0 | 0.00E+0 | 0.00E+0 | 0.00E+0 | 0.00E+0 |
| Exported electrical energy | EEE | MJ, net calorific value | 1.94E+0 | 3.51E-2 | 4.02E-2 | ND | ND | ND | ND | ND | ND | ND | 0.00E+0 | 1.07E-3 | 0.00E+0 | 4.45E-2 | 0.00E+0 |
| Exported thermal energy | EET | MJ, net calorific value | 2.31E+0 | 4.22E-2 | 4.72E-2 | ND | ND | ND | ND | ND | ND | ND | 0.00E+0 | 1.90E-3 | 0.00E+0 | 7.31E-3 | 0.00E+0 |
| Acronyms | |||||||||||||||||
| Disclaimers | |||||||||||||||||
| General disclaimer | The results of the end-of-life stage (modules C1-C4) should be considered when using the results of the product stage (modules A1-A3/A1-A5 for services). | ||||||||||||||||
Additional environmental information
No mass balance allocation (MBA) was applied in the life cycle assessment (LCA) model.
Biogenic carbon contained in the product and packaging was balanced out at the system boundary where output flows left the product system.
The energy balance was modelled in accordance with Option A as specified in the PCR.
Abbreviations
General Abbreviations
EN European Norm (Standard)
EF Environmental Footprint
GPI General Programme Instructions
ISO International Organization for Standardization
CEN European Committee for Standardization
SVHC Substances of Very High Concern
ND Not Declared
REACH Registration, Evaluation, Authorisation and Restriction of Chemicals
VOC Volatile Organic Compounds
References
• General Programme Instructions of the International EPD® System. Version 5.0.1
• PCR 2019:14 Construction products v2.0.1
• EN 15804:2012+A2:2019: Sustainability of construction works — Environmental product declarations — Core rules for the product category of construction product
• ISO 14040: 2006 Environmental management - Life cycle assessment - Principles and framework
• ISO 14044: 2006 Environmental management - Life cycle assessment - Requirements and
Guidelines
• ISO 14020: 2002 Environmental labels and declarations- General principles
• ISO 14025: 2006 Environmental labels and declarations - Type III environmental declarations - Principles and procedures
• The International EPD® System; www.environdec.com
• openLCA Software, ecoinvent 3.11 database; https://www.openlca.org/openlca
Version history
Version 001, 2026-03-05
Original version of the EPD